Login
Section Engineering

Quality Prioritization in Wheat Flour Bagging Using FTA and FMEA


Prioritas Kualitas dalam Pengantongan Tepung Terigu Menggunakan FTA dan FMEA
Vol. 11 No. 1 (2026): June :

Dwi Tio Alvianto (1), Enny Aryanny (2)

(1) Program Studi Teknik Industri, Universitas Pembangunan Nasional "Veteran" Jawa Timur, Indonesia
(2) Program Studi Teknik Industri, Universitas Pembangunan Nasional "Veteran" Jawa Timur, Indonesia
Fulltext View | Download

Abstract:

General Background: Quality control in food manufacturing is essential to maintain product consistency, reduce operational losses, and sustain customer trust, particularly in critical packaging stages such as wheat flour bagging. Specific Background: PT X recorded an average defect rate of 4.03% in the 25 kg wheat flour bagging process during January–December 2025, exceeding the company’s minimum defect target of 0.8%, with dominant defects including sewing failure, inappropriate weight, missed label installation, and torn packaging. Knowledge Gap: The existing quality control system in the bagging stage had not yet applied a structured root cause analysis and risk prioritization approach to determine the main sources of defects and corrective priorities. Aims: This study aims to analyze defects in the 25 kg wheat flour bagging process and determine improvement priorities using Fault Tree Analysis (FTA) and Failure Mode and Effect Analysis (FMEA). Results: FTA results showed defect probabilities of 0.0509% for sewing failure, 0.0405% for inappropriate weight, 0.0352% for missed label installation, and 0.0273% for torn packaging. Human, machine, and method factors were identified as the main causes of defects. FMEA results indicated that sewing failure caused by suboptimal detection systems had the highest Risk Priority Number (RPN) of 560, followed by weighing system disturbances and label inspection issues. Novelty: This study integrates FTA and FMEA to systematically identify defect probability and rank corrective priorities in wheat flour bagging operations. Implications: The findings support preventive maintenance scheduling, sensor checking, calibration routines, inspection checkpoints, and standardized operating procedures to reduce defects and improve bagging quality performance.


Highlights:



  • Sewing defects showed the highest defect probability and the most critical risk ranking.

  • Human, machine, and method factors were identified as dominant root causes of production failure.

  • Preventive maintenance and standardized inspection procedures were prioritized for corrective action.


Keywords: Bagging, Fault Tree Analysis, Failure Mode and Effect Analysis, Quality Control.

Downloads

Download data is not yet available.

Pendahuluan

Industri manufaktur pangan, khususnya industri pengolahan tepung terigu, memiliki peran strategis dalam memenuhi kebutuhan pangan masyarakat. Di sektor industri, kualitas produk adalah salah satu faktor yang dipertimbangkan konsumen saat membeli suatu produk [1]. Proses pengantongan menjadi salah satu tahapan kritis karena berhubungan langsung dengan kualitas fisik produk yang diterima konsumen. Ketidaksesuaian mutu pada tahap ini dapat menyebabkan meningkatnya produk cacat, kerugian operasional, serta menurunnya kepercayaan pelanggan. Oleh karena itu, pengendalian kualitas yang sistematis dan berbasis analisis akar penyebab menjadi kebutuhan penting dalam menjaga stabilitas proses produksi [2]. Pengendalian kualitas tidak hanya bertujuan untuk mendeteksi cacat, tetapi juga untuk mengidentifikasi penyebab utama kegagalan agar tindakan perbaikan dapat dilakukan secara tepat dan berkelanjutan, sebagaimana ditegaskan dalam konsep pengendalian kualitas industri manufaktur yang menekankan pencegahan cacat sejak proses awal produksi [3].

PT X merupakan salah satu perusahaan yang bergerak dibidang pangan khususnya pada pengolahan tepung terigu, perusahaan ini memproduksi tepung terigu dengan beberapa jenis ukuran mulai dari ukuran 500 gram hingga ukuran 25 kg. Berdasarkan data pengantongan pada periode januari hingga desember 2025 tercatat bahwa rata-rata persentase produk cacat mencapai sekitar 4,03% sedangkan target minimal kecacatan dari perusahaan sebesar 0,8%. Jenis cacat yang sering ditemukan pada proses pengantongan yaitu gagal jahit, berat timbang tidak sesuai, lolos pemasangan label dan kemasan sobek. Permasalahan tersebut menunjukkan bahwa sistem pengendalian kualitas pada tahap pengantongan masih belum optimal dan masih perlu ditingkatkan melalui pendekatan yang lebih sistematis.

Dibutuhkan pendekatan analisis terstruktur dengan menggunakan Fault Tree Analysis (FTA) guna mengidentifikasi resiko yang berperan terhadap timbulnya suatu kegagalan dan analis sistem untuk memodelkan kombinasi unik dari peristiwa kesalahan yang dapat menyebabkan terjadinya kejadian yang tidak diinginkan [4]. Selanjutnya dibutuhkan pendekatan lanjutan yaitu Failure Mode and Effect Analysis (FMEA) ini adalah pendekatan yang berfungsi sebagai alat untuk mengidentifikasi dan mencegah risiko yang dapat menyebabkan kecacatan melalui penentuan nilai Severity, Occurrence, dan Detection yang kemudian dihitung menjadi Risk Priority Number (RPN) [3].

Metode

Pengolahan data dilakukan untuk menganalisis kualitas pengantongan tepung terigu 25 kg berdasarkan data pengantongan dan kecacatan yang telah dikumpulkan di PT X. Metode yang digunakan dalam penilitan ini adalah Fault Tree Analysis (FTA) sebagai analisis secara terstruktur penyebab terjadinya kejadian yang tidak diinginkan serta mengetahui probabilitas dari jenis cacat serta Failure Mode and Effect Analysis (FMEA) guna penyusunan usulan perbaikan berdasarkan RPN tertinggi [4][5][6].

1. Prosedur Analisis dan Penyelesaian Masalah

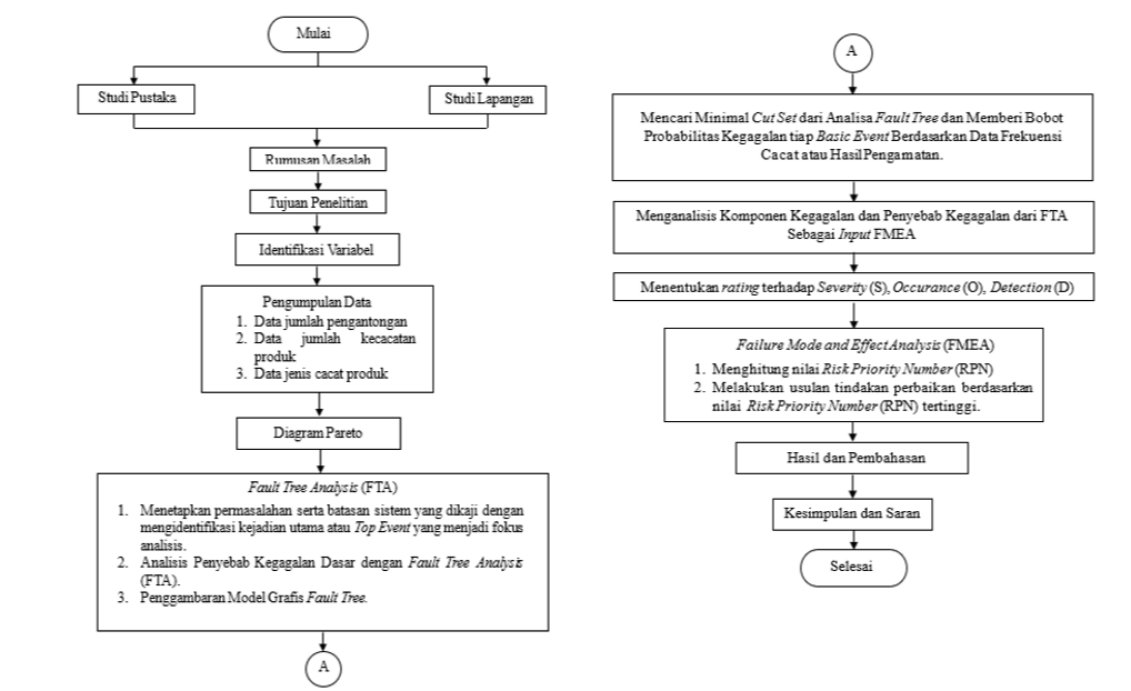
Berikut merupakan diagram alur pemecahan masalah yang digunakan dalam penelitian ini menggunakan Fault Tree Analysis (FTA) dan Failure Mode and Effect Analysis (FMEA):

Figure 1. Alur Penyelesaian Masalah

2. Diagram Pareto

Diagram pareto merupakan grafik batang yang menunjukkan masalah berdasarkan urutan banyaknya jumlah kejadian [7]. Fungsi diagram Pareto adalah untuk mengidentifikasi atau memilih masalah terpenting untuk peningkatan kualitas, dari yang terbesar hingga yang terkecil. Diagram Pareto merupakan diagram yang menunjukan jenis cacat dominan untuk dapat dilakukan prioritas usulan perbaikan [8].

3. Fault Tree Analysis (FTA)

Fault Tree Analysis (FTA) adalah teknik analisis sistem yang digunakan untuk menentukan penyebab utama dan probabilitas terjadinya suatu kejadian yang tidak diinginkan. Fault Tree Analysis (FTA) memungkinkan analis sistem untuk memodelkan kombinasi unik dari peristiwa kesalahan yang dapat menyebabkan terjadinya kejadian yang tidak diinginkan [4]. Kelebihan dari Fault Tree Analysis (FTA) dibandingkan dengan metode lainnya adalah lebih cepat dalam mendifiniskan kesalahan dan mudah menguraikan terjadinya suatu kesalahan [9]. Fault Tree Analysis (FTA) juga memastikan bahwa suatu kejadian yang tidak diinginkan atau kerugian yang ditimbulkan tidak berasal pada satu titik kegagalan [10]. Terdapat symbol-simbol kejadian pada fault tree terdapat simbol event diantaranya basic event, conditioning event, Undeveloped event, external event dan intermediate event dan terdapat simbol dari gate atau gerbang yaitu OR, AND, Exclusive OR, Priority AND [11]. Terdapat penghitungan nilai probabilitas dari kejadian setiap komponen sebagai berikut [6]:

(1)

Keterangan:

P = Probabilitas

F = Frekuensi kejadian

T = Total waktu kejadian (hari)

Seluruh perhitungan dalam analisis pohon kesalahan berguna untuk mencari dan menentukan probabilitas dari kejadian utama yang telah terjadi. Untuk dapat menghitung probability, diperlukan data total dari seluruh proses yang berhasil maupun proses yang gagal [12]. Minimum Cut Set adalah kumpulan kondisi minimum yang cukup untuk memicu terjadinya kejadian puncak. Cut set adalah kombinasi pembentuk pohon kesalahan yang mana bila semua terjadi akan menyebabkan peristiwa puncak atau top event terjadi [13]. Jika semua kejadian dalam minimum Cut Set terjadi, kegagalan utama akan terjadi. Perhitungan dalam Fault Tree Analysis (FTA) digunakan untuk menentukan probabilitas terjadinya kejadian puncak. Perhitungan ini dapat dinyatakan dengan rumus berikut:

(2)

(3)

(4)

Keterangan:

= Jumlah produk sukses

= Frekuensi Kejadian

= Probabilitas Kegagalan

Adapun kombinasi minimal cut set menurut Ericson yang dikutip [6]:

1. Untuk gerbang OR, probabilitas setiap kejadian dihitung dengan penjumlahan dan pengurangan.

a. Untuk 2 input

(5)

(4)

b. Untuk lebih dari 2 input

(6)

2. Untuk gerbang AND, probabilitas dari setiap masukan dikalikan satu sama lain. Jika terdapat dua atau lebih input, metode perhitungannya tetap sama, yaitu

(7)

Keterangan :

= Probabilitas

= Probabilitas Penyebab A

= Probabilitas Penyebab B

Hasil dari keseluruhan prosedur Fault Tree Analysis (FTA) tidak hanya memberikan gambaran faktor penyebab utama dari suatu kegagalan, tetapi juga menjadi dasar dalam penyusunan rekomendasi perbaikan [14]

4. Failure Mode and Effect Analysis

Failure Mode and Effect Analysis (FMEA) merupakan metode yang digunakan secara sistematis untuk mengidentifikasi serta mencegah potensi masalah pada produk maupun proses sebelum terjadi [5]. Analisis Failure Mode and Effect Analysis (FMEA) menilai setiap potensi kegagalan berdasarkan tiga komponen utama yaitu tingkat keparahan (Severity), probabilitas terjadinya (Occurance), dan kemampuan deteksi (Detection). Hasil dari ketiga komponen ini akan dikalikan untuk mendapatkan nilai Risk Priority Number (RPN) [15]. Tujuan penerapan Failure Mode and Effects Analysis (FMEA) adalah untuk mengidentifikasi penyebab serta dampak dari potensi kegagalan, menentukan jenis kegagalan yang mungkin terjadi, serta menetapkan tindakan pengendalian dan perbaikan guna meminimalkan hingga menghilangkan risiko kegagalan tersebut [16].

Hasil dan Pembahasan

A. Pengumpulan Data

Pengumpulan data dilakukan dengan beberapa cara antara lain wawancara peneliti dengan pihak perusahaan yaitu pada pihak operator, foreman dan section head pada divisi packing 25 kg di PT X. Berikut merupakan data pengantongan, data jenis dan jumlah cacat yang didapatkan dari data sekunder perusahaan pada periode bulan Januari hingga Desember 2025, Adapun data pengantongan dapat dilihat pada Tabel 1.

Tabel 1. Data Jumlah Pengantongan Tepung Terigu 25 Kg

Data jenis dan jumlah cacat dapat dilihat pada Tabel 2. dibawah ini.

Tabel 2. Data Jenis dan Jumlah Cacat Pengantongan Tepung Terigu 25 Kg

Jenis cacat pada proses pengantongan:

1. Cacat gagal jahit

Jenis cacat dimana jahitan pada kemasan tidak terbentuk dengan sempurna, terlepas, atau tidak menyatu dengan baik.

2. Cacat berat timbang tidak sesuai

Jenis cacat dimana berat produk yang dikemas tidak sesuai dengan standar atau spesifikasi yang telah ditetapkan.

3. Cacat lolos pemasangan label

Jenis cacat dimana produk tidak dilengkapi label atau label terpasang tidak sesuai ketentuan.

4. Cacat kemasan sobek

Jenis cacat dimana kemasan mengalami sobekan atau kerusakan pada bagian permukaan produk.

B. Analisis Penyebab Kegagalan Dasar dengan FTA (Penentuan Top Event )

Berdasarkan Tabel 2. persentase cacat pada pengantongan tepung terigu 25 kg sebagai top event menunjukkan urutan dari tertinggi hingga terendah yaitu cacat gagal jahit, berat timbangan tidak sesuai, lolos pemasangan label, dan kemasan sobek. Selanjutnya dilakukan identifikasi penyebab kecacatan menggunakan diagram fishbone atau diagram sebab-akibat.

Figure 2. Diagram Fishbone Gagal Jahit

Figure 3. Diagram Fishbone Berat Timbang Tidak Sesuai

Figure 4. Diagram Fishbone Lolos Pemasangan Label

Figure 5. Diagram Fishbone Kemasan Sobek

C. Identifikasi Basic Event Kecacatan Pada Pengantongan Tepung Terigu 25 Kg

Operator kurang teliti dalam melakukan pengecekan proses dan hasil jahitan.

Sistem deteksi kegagalan jahit tidak berfungsi secara optimal.

Mekanisme jahit dan posisi karung kurang presisi saat proses penjahitan.

Kualitas benang yang tidak baik dan tidak sesuai standar sehingga mudah putus saat proses penjahitan.

Operator tidak konsisten dalam menjalankan prosedur penimbangan.

Gangguan sistem penimbangan (load cell & sensor).

Mekanisme pengisian kemasan tidak bekerja secara sempurna.

Metode inspeksi dan pengaturan penimbangan belum diterapkan secara terstandardisasi.

Operator kurang fokus dalam proses penyediaan dan pengawasan label.

Sistem deteksi dan kontrol pemasangan label tidak berfungsi secara optimal.

Gangguan pada sistem print label

Prosedur inspeksi sebelum produk masuk ke proses tally dan gudang belum diterapkan secara memadai.

Operator kurang berhati-hati dalam melakukan aktivitas penanganan kemasan.

Tekanan penjepit mesin packer yang tidak sesuai standar yang ditetapkan.

D. Fault Tree Analysis (FTA)

Setelah mengidentifikasi penyebab cacat, langkah berikutnya adalah membuat diagram Fault Tree Analysis (FTA) untuk setiap jenis cacat.

1. Perhitungan Probabilitas Akar Penyebab atau Basic Event

Setelah dilakukan identifikasi terhadap akar-akar penyebab yang ditetapkan sebagai basic event, diperoleh data kejadian akar penyebab (basic event) per hari selama periode 12 bulan. Berikut merupakan contoh perhitungan probabilitas operator kurang teliti dalam melakukan pengecekan proses dan hasil jahitan.

a. Frekuensi kejadian (F) (contoh dibulan Januari)

kali per hari

b. Rata-rata frekuensi kejadian

kali per bulan

c. Perhitungan total pengantongan (T) (contoh dibulan Januari)

T = Frekuensi Kejadian (F) + Jumlah Produk Sukses (S)

T = 97 + 616.373 = 616.470 ton/bulan

d. Rata-rata jumlah pengantongan

ton/bulan

e. Probabilitas kegagalan operator kurang teliti dalam melakukan pengecekan proses dan hasil jahitan.

= 0,000150

Setelah dilakukan perhitungan dari masing-masing basic event pada setiap bulan selama periode Januari hingga Desember 2025, kemudian berikut ini merupakan rata-rata frekuensi kejadian, rata-rata total produksi, dan probabilitas kejadian dari masing-masing basic event dapat dilihat pada Tabel 3. Berikut ini.

Tabel 3. Rekapitulasi Perhitungan Probabilitas Basic Event

2. FTA dan perhitungan probabilitas cacat gagal jahit

Figure 6. FTA Cacat Gagal Jahit

Keterangan:

A = Manusia

B = Mesin

C = Material

1 = Operator kurang teliti dalam melakukan pengecekan proses dan hasil jahitan.

2 = Sistem deteksi kegagalan jahit tidak berfungsi secara optimal.

3 = Mekanisme jahit dan posisi karung kurang presisi saat proses penjahitan

4 = Kualitas benang yang tidak baik dan tidak sesuai standar sehingga mudah putus saat proses penjahitan.

Figure 7. Matrixs Cut set dan Minimal Cut set cacat Gagal Jahit

P1 = 0,000150

P2 = 0,000127

P3 = 0,000158

P4 = 0,000074

PA = P1

= 0,000150

PB= (P2 + P3) – (P2 × P3)

= (0,000127 + 0,000158) – (0,000127 × 0,000158)

= 0,000284

PC = P4

= 0,000074

PT= (PA + PB + PC) − (PA.B + PA.C + PB.C) + (PA.B.C)

= (0,000150 + 0,000284 + 0,000074) – (0,000150 × 0,000284 + 0,000150 × 0,000074 + 0,000284 × 0,000074) + (0,000150 × 0,000284 × 0,000074)

= 0,000508 = 0,0508%

Perhitungan Minimal Cut Set

P1 = 0,000150

P2 = 0,000127

P3 = 0,000158

P4 = 0,000074

PT= 0,000150 + 0,000127 + 0,000158 + 0,000074

= 0,000509 = 0,0509%

3. FTA dan perhitungan probabilitas cacat berat timbang tidak sesuai

Figure 8. FTA Cacat Berat Timbang Tidak Sesuai

A = Manusia

B = Mesin

C = Metode

1 = Operator atau teknisi kurang memiliki kesadaran terhadap pengoperasian sistem penimbangan.

2 = Gangguan sistem penimbangan (load cell & sensor).

3 = Mekanisme pengisian kemasan tidak bekerja secara sempurna.

4 = Metode inspeksi dan pengaturan penimbangan belum diterapkan secara terstandardisasi.

Figure 9. Matrixs Cut set dan Minimal Cut set cacat Berat Timbang Tidak Sesuai

P1= 0,000142

P2= 0,000100

P3= 0,000113

P4= 0,000050

PA= P1

= 0,000142

PB= (P2 + P3) – (P2 × P3)

= (0,000100 + 0,000113) – (0,000100 × 0,000113)

= 0,000213

PC= P4

= 0,000050

PT= (PA + PB + PC) − (PA.B + PA.C + PB.C) + (PA.B.C)

= (0,000142 + 0,000213 + 0,000050) – (0,000142 × 0,000213 + 0,000142 × 0,000050 + 0,000213 × 0,000050) + (0,000142 × 0,000213 × 0,000050)

= 0,000405 = 0,0405%

Perhitungan Minimal Cut Set

P1= 0,000142

P2= 0,000100

P3= 0,000113

P4= 0,000050

PT= 0,000142 + 0,000100 + 0,000113 + 0,000050

= 0,000405 = 0,0405%

4. FTA dan perhitungan probabilitas cacat lolos pemasangan label

Figure 10. FTA Cacat Lolos Pemasangan Label

A = Manusia

B = Mesin

C = Metode

1 = Operator kurang fokus dalam proses penyediaan dan pengawasan label

2 = Sistem deteksi dan kontrol pemasangan label tidak berfungsi secara optimal

3 = Gangguan pada sistem print label

4 = Prosedur inspeksi sebelum produk masuk ke proses tally dan gudang belum diterapkan secara memadai.

Figure 11. Matrixs Cut set dan Minimal Cut set cacat Lolos Pemasangan Label

P1= 0,000113

P2= 0,000113

P3= 0,000070

P4= 0,000056

PA= P1

= 0,000113

PB= (P2 + P3) – (P2 × P3)

= (0,000113 + 0,000070) – (0,000113 × 0,000070)

= 0,000183

PC= P4

= 0,000056

PT= (PA + PB + PC) − (PA.B + PA.C + PB.C) + (PA.B.C)

= (0,000113 + 0,000183 + 0,000056) – (0,000113 × 0,000183 + 0,000113 × 0,000056 + 0,000183 × 0,000056) + (0,000113 × 0,000183 × 0,000056)

= 0,000352 = 0,0352%

Perhitungan Minimal Cut Set

P1= 0,000113

P2= 0,000113

P3= 0,000070

P4= 0,000056

PT= 0,000113 + 0,000113 + 0,000070 + 0,000056

= 0,000352 = 0,0352%

5. FTA dan perhitungan probabilitas cacat kemasan sobek

Figure 12.

Gambar 12. FTA Cacat Kemasan Sobek

A = Manusia

B = Mesin

1 = Operator kurang berhati-hati dalam melakukan aktivitas penanganan kemasan

2 = Tekanan penjepit mesin packer yang tidak sesuai dengan standar yang ditetapkan

Figure 13. Matrixs Cut set dan Minimal Cut set cacat Kemasan Sobek

P1= 0,000174

P2= 0,000099

PA= P1

= 0,000174

PB= P2

= 0,000099

PT= (PA + PB) – (PA × PB)

= (0,000174 + 0,000099) – (0,000174 × 0,000099)

= (0,000273 - 0,000000)

= 0,000273 = 0,0273%

Perhitungan Minimal Cut Set

P1= 0,000174

P2= 0,000099

PT= 0,000174 + 0,000099

= 0,000273 = 0,0273%

E. Failure Mode and Effect Analysis (FMEA)

Berdasarkan hasil identifikasi komponen kegagalan menggunakan Fault Tree Analysis (FTA), tahap selanjutnya adalah menentukan prioritas perbaikan untuk meningkatkan kualitas proses pengantongan tepung terigu 25 kg dengan menggunakan Failure Mode and Effect Analysis (FMEA). Input pada analisis FMEA berasal dari komponen kegagalan yang telah diidentifikasi melalui FTA, sedangkan penyebab kegagalan pada FTA digunakan sebagai penyebab potensial dalam FMEA. Tahap selanjutnya melakukan wawancara kepada pihak yang terlibat dan mengumpulkan nilai Severity (S) Occurance (O) dan Detection (D) dengan cara dikalikan nilai ketiganya pada masing-masing failure modes dan didapatkan hasil perbaikan tingkat paling parah pada Tabel 4. Berikut ini.

Tabel 4. Failure Mode and Effect Analysis (FMEA)

F. Analisa Hasil dan Pembahasan

Hasil pengolahan data yang telah dilakukan pada tahap Fault Tree Analysis (FTA) dilakukan penentuan top event untuk masing-masing jenis permasalahan cacat pada pengantongan yang terdiri dari cacat gagal jahit, cacat berat timbang tidak sesuai, cacat lolos pemasangan label dan cacat kemasan sobek. Dari jenis cacat tersebut kemudian dianalisis penyebab kegagalan dasar dan penggambaran model grafis faul tree. Berdasarkan hasil pengolahan data, diperoleh nilai probabilitas dengan struktur kecacatan yang minimal. Melalui perhitungan menggunakan metode Fault Tree Analysis (FTA), diperoleh nilai probabilitas pada masing-masing jenis cacat, yaitu cacat gagal jahit, cacat berat timbang tidak sesuai, cacat lolos pemasangan label dan cacat kemasan sobek berturut-turut sebesar 0,0509%; 0,0405%; 0,0352% dan 0,0273%. Sedangkan hasil analisis Failure Mode and Effect Analysis (FMEA) didapat 5 nilai paling tinggi yaitu pada kecacatan gagal jahit dengan penyebab mesin yaitu memiliki nilai RPN tertinggi yaitu 560, pada peringkat kedua, terdapat cacat berat timbang tidak sesuai dengan penyebab utama mesin yaitu memiliki nilai RPN sebesar 200, pada peringkat ketiga, terdapat cacat lolos pemasangan label dengan penyebab utama manusia yaitu memiliki nilai RPN sebesar 200, pada peringkat keempat terdapat cacat gagal jahit dengan penyebab utama manusia yaitu memiliki nilai RPN sebesar 175 dan pada peringkat kelima terdapat cacat lolos pemasangan label dengan penyebab utama metode yaitu memiliki nilai RPN sebesar 120 dari beberapa tingkat keparahan dari kegagalan tersebut diberikan masing-masing rekomendasi perbaikan pada Tabel 4.

Simpulan

Berdasarkan penelitian yang telah dilakukan terdapat 4 jenis kecacatan pada proses pengantongan tepung terigu 25 kg di PT X, yaitu kecacatan gagal jahit dengan nilai probabilitas sebesar 0,0509%; kecacatan berat timbang tidak sesuai dengan nilai probabilitas sebesar 0,0405%; kecacatan lolos pemasangan label dengan nilai probabilitas sebesar 0,0352%; dan kecacatan kemasan sobek dengan nilai probabilitas sebesar 0,0273%. Sedangakan usulan perbaikan yang diberikan berdasarkan FMEA dengan RPN 560 yaitu penerapan preventive maintenance terjadwal pada sensor deteksi kegagalan jahit, checklist fungsi sensor sebelum produksi, serta optimalisasi indikator andon pada mesin, RPN 200 yaitu dilakukan penjadwalan kalibrasi dan verifikasi zero setiap awal shift, pembersihan area sensor, serta penerapan SOP penanganan error (stop–cek–reset–validasi). Perbaikan lain meliputi checklist pemeriksaan label pada titik kontrol proses dan penerapan visual kontrol label di area kerja, RPN 175 yaitu inspeksi SOP jahit disertai audit berbasis checklist dan evaluasi operator, dan RPN 120 yaitu penerapan gerbang pemeriksaan sebelum proses tally dan area hold untuk menahan produk yang belum memenuhi kriteria agar tidak langsung masuk gudang.

Ucapan Terima Kasih

Penulis mengucapkan terima kasih kepada PT X atas izin, dukungan, serta kerja sama yang diberikan selama pelaksanaan penelitian. Penulis juga menyampaikan terima kasih kepada dosen pembimbing dan dosen penguji atas bimbingan, saran, dan arahan selama proses penyusunan penelitian ini. Selain itu, penulis turut berterima kasih kepada keluarga dan rekan-rekan atas doa serta dukungan yang selalu diberikan selama proses penelitian.

References

A. S. M. Absa and S. Suseno, “Analysis of Eq Spacing Product Quality Control Using Statistical Quality Control (SQC) and Failure Mode and Effects Analysis (FMEA) at PT. Sinar Semesta,” Jurnal Teknologi dan Manajemen Industri Terapan, vol. 1, no. 3, pp. 183–201, Sep. 2022, doi: 10.55826/tmit.v1iIII.51.

E. Herlina, F. H. E. Prabowo, and D. Nuraida, “Analysis of Quality Control in Improving Production Processes,” Jurnal Fokus Manajemen Bisnis, vol. 11, no. 2, p. 173, Aug. 2021, doi: 10.12928/fokus.v11i2.4263.

M. Syahkhaafi and L. Ratnasari, “Improving Corrugated Box Product Quality Using Fault Tree Analysis (FTA) and Failure Mode and Effect Analysis (FMEA),” Jurnal Teknik Industri Terintegrasi, vol. 6, no. 4, pp. 1212–1222, Oct. 2023, doi: 10.31004/jutin.v6i4.20250.

C. A. Ericson II, Hazard Analysis Techniques for System Safety, 2nd ed. Hoboken, NJ, USA: John Wiley & Sons, 2016.

R. E. McDermott, R. J. Mikulak, and M. R. Beauregard, The Basics of FMEA, 2nd ed. Boca Raton, FL, USA: Productivity Press, Taylor & Francis Group, 2009.

T. R. Prashodang and E. Aryanny, “Analysis of NPK Phonska Fertilizer Bag Defects Using FTA and FMEA Methods at PT XYZ,” Journal La Multiapp, vol. 6, no. 4, pp. 849–871, Aug. 2025, doi: 10.37899/journallamultiapp.v6i4.2195.

D. Y. Triamanda and M. C. P. A. Islami, “Analysis of Fried Tofu Product Quality Control Using Statistical Quality Control (SQC),” Jupiter: Publikasi Ilmu Keteknikan Industri, Teknik Elektro dan Informatika, vol. 2, no. 5, pp. 165–175, Sep. 2024, doi: 10.61132/jupiter.v2i5.556.

R. P. Wardhani, Lukman, S. Sarungu, and S. Norhidayah, “Quality Control Techniques Using Pareto Diagram to Achieve Customer Satisfaction,” Jurnal Teknosains Kodepena, vol. 4, no. 2, pp. 12–17, Feb. 2024, doi: 10.54423/jtk.v4i2.58.

A. F. H. Dzikri, H. Hidayat, and Y. P. Negoro, “Quality Control Analysis of Songkok Products Using FMEA and FTA Methods at CV. ABC,” G-Tech: Jurnal Teknologi Terapan, vol. 8, no. 4, pp. 2567–2577, Oct. 2024, doi: 10.70609/gtech.v8i4.5284.

H. Aulawi, W. A. Kurniawan, and S. Sopian, “Risk Analysis of Dodol Production Process Failure Using FTA, FMEA, and AHP Methods,” Jurnal Kalibrasi, vol. 20, no. 2, pp. 102–112, Nov. 2022, doi: 10.33364/kalibrasi/v.20-2.1154.

S. Wasahua, J. J. Rikumahu, and A. J. Kastanja, “Analysis of Distribution Network Disturbance Causes at GI Sirimau PT PLN (Persero) Area Ambon Using Fault Tree Analysis (FTA),” Jurnal ELKO (Elektrikal dan Komputer), vol. 2, no. 2, May 2023, doi: 10.54463/je.v2i2.49.

V. B. P. Benedictus and R. Rochmoeljati, “Reject Prevention Analysis in Rubber Roll Production Using Fault Tree Analysis (FTA) with Improvement Recommendations from Failure Mode and Effects Analysis (FMEA) at PT. Ustegra (Usaha Tehnik Grafika),” JUMINTEN, vol. 2, no. 5, pp. 25–37, Sep. 2021, doi: 10.33005/juminten.v2i5.297.

N. L. P. Hariastuti and W. I. Syahputra, “Work Accident Risk Analysis Using FMEA (Failure Mode and Analysis) and FTA (Fault Tree Analysis) Methods (Case Study: PT Emitraco Transportasi Mandiri),” Jurnal Teknik Industri Terintegrasi, vol. 8, no. 1, pp. 796–806, Jan. 2025, doi: 10.31004/jutin.v8i1.40509.

T. H. A. Nguyen, J. Trinckauf, T. A. Luong, and T. T. Truong, “Risk Analysis for Train Collisions Using Fault Tree Analysis: Case Study of the Hanoi Urban Mass Rapid Transit,” Urban Rail Transit, vol. 8, no. 3–4, pp. 246–266, Dec. 2022, doi: 10.1007/s40864-022-00181-y.

D. C. Izhaq and E. Aryanny, “Risk Mitigation Strategies in Jumbo Bagging Process Using Failure Mode and Effect Analysis and Fault Tree Analysis Methods,” Indonesian Journal of Innovation Studies, vol. 26, no. 3, Jul. 2025, doi: 10.21070/ijins.v26i3.1406.

A. Anastasya and F. Yuamita, “Quality Control in 330 ml Bottled Drinking Water Production Using Failure Mode Effect Analysis (FMEA) at PDAM Tirta Sembada,” Jurnal Teknologi dan Manajemen Industri Terapan, vol. 1, no. 1, pp. 15–21, Mar. 2022, doi: 10.55826/tmit.v1iI.4.