Login
Section Engineering

Lagrange Multiplier Reduces Cloth Diaper Raw Material Inventory Cost


Metode Lagrange Multiplier dalam Mengurangi Biaya Persediaan Bahan Baku Cloth Diaper
Vol. 11 No. 1 (2026): June :

Zulia Wulan Sari (1), Sumiati Sumiati (2)

(1) Program Studi Teknik Industri, Universitas Pembangunan Nasional “Veteran” Jawa Timur, Indonesia
(2) Program Studi Teknik Industri, Universitas Pembangunan Nasional “Veteran” Jawa Timur, Indonesia
Fulltext View | Download

Abstract:

General Background The textile manufacturing industry requires efficient raw material inventory control to ensure production continuity and cost minimization. Specific Background CV ABC faces challenges in managing cloth diaper raw material inventory due to ordering policies that are not aligned with actual demand and warehouse capacity, leading to excess stock and increased costs. Knowledge Gap Previous studies often apply optimization methods separately and rarely integrate constrained optimization, reorder decision models, and demand forecasting within capacity-limited environments in small to medium textile industries. Aims This study aims to minimize total inventory costs by applying the Lagrange Multiplier method under warehouse capacity constraints and the Reorder Point (ROP) method to determine optimal reorder timing, supported by demand forecasting. Results The proposed approach yields a total inventory cost of IDR 22,194,689, lower than the company’s existing cost of IDR 23,965,625, resulting in savings of IDR 1,770,936 (7%) while achieving optimal warehouse utilization of 15.064 m³. Novelty This study demonstrates the integration of demand forecasting, Lagrange Multiplier, and ROP methods within a capacity-constrained inventory system for cloth diaper production. Implications The findings provide a practical inventory planning framework for small and medium textile manufacturers to determine optimal order quantities and reorder timing while considering storage limitations and cost efficiency.


Highlights:



  • Proposed model reduced total expenditure by 7% compared to existing practice.

  • Storage utilization achieved full alignment with available space limits.

  • Integrated approach determined optimal order quantity and reorder timing simultaneously.


Keywords: Inventory, Lagrange Multiplier, Reorder Point

Downloads

Download data is not yet available.

Pendahuluan

Industri tekstil dan produk tekstil memiliki peran penting dalam memenuhi kebutuhan masyarakat serta mendukung pertumbuhan ekonomi nasional, sehingga keberlangsungan produksinya sangat dipengaruhi oleh efektivitas pengendalian persediaan bahan baku [1]. Pengendalian persediaan merupakan pengelolaan tingkat persediaan agar setiap kebutuhan bahan baku dapat terpenuhi secara tepat waktu dengan tetap menjaga jumlah persediaan pada tingkat minimal sehingga investasi dalam penyediaan persediaan tidak membengkak [2]. Tujuan utama pengendalian persediaan adalah mendukung kelancaran operasional perusahaan, baik dalam proses produksi maupun kegiatan penjualan, menghindari terjadinya kekurangan maupun kelebihan stok, dan meminimalkan total biaya persediaan [3][4]. Namun, ketidaktepatan dalam pengendalian persediaan dapat mengakibatkan penumpukan material di gudang yang berdampak pada penurunan efisiensi ruang, peningkatan risiko kerusakan dan degradasi kualitas, serta kenaikan biaya penyimpanan [5]. Kondisi tersebut menunjukkan pentingnya penerapan sistem pengendalian persediaan yang terintegrasi dengan kebutuhan produksi, pola konsumsi, lead time pemasok, reorder point, dan kapasitas penyimpanan [6].

CV ABC merupakan perusahaan yang beroperasi di bidang industri produk tekstil dan memproduksi berbagai produk, seperti Cloth Diaper, Mentrual Pads, Reusable Breast Pads, serta sabun lerak. Dari seluruh produk tersebut, Cloth Diaper AIO Reguler menjadi produk unggulan dengan tingkat penjualan tertinggi, sehingga kebutuhan bahan baku utama berupa kain microfiber, kain microfleece, dan kain PUL waterproof relatif lebih besar. Untuk menjaga ketersediaan material, perusahaan menerapkan kebijakan pemesanan, namun kebijakan ini belum disesuaikan dengan perhitungan konsumsi bahan baku dan kapasitas penyimpanan yang tersedia, sehingga volume bahan baku yang diterima sering kali melebihi kebutuhan aktual.

Berdasarkan data, total pembelian bahan baku periode Januari - Desember 2025 mencapai 408 roll, sedangkan total penggunaan hanya 322 roll, sehingga terdapat sisa persediaan sebesar 86 roll. Akumulasi sisa tersebut menyebabkan penumpukan bahan baku yang tidak segera terserap oleh proses produksi. Permasalahan ini semakin kompleks karena kapasitas gudang hanya sebesar 15,064 m3, sedangkan volume persediaan aktual mencapai 21,686 m3 sehingga terjadi overcapacity sebesar 6,622 m3. Kondisi tersebut mengakibatkan penyimpanan melebihi standar operasional, meningkatkan risiko kerusakan material, menurunkan efektivitas pengendalian persediaan, serta berdampak pada peningkatan total biaya persediaan.

Untuk mengatasi permasalahan tersebut, diperlukan metode pengendalian persediaan yang mampu menyesuaikan jumlah pemesanan dengan kapasitas ruang penyimpanan, yaitu metode Lagrange Multiplier. Metode Lagrange Multiplier merupakan pendekatan optimasi yang digunakan untuk menyelesaikan permasalahan dengan kendala, dengan memformulasikan hubungan antara fungsi objektif dan batasannya dalam satu sistem perhitungan [7]. Lagrange Multiplier merupakan pendekatan pengendalian persediaan yang digunakan untuk mengelola beberapa jenis barang (n > 1) yang disimpan dalam gudang dengan mempertimbangkan kapasitas ruang penyimpanan di gudang [8]. Metode lagrange multiplier digunakan ketika suatu fungsi tujuan, seperti total biaya persediaan, harus dioptimalkan dengan mempertimbangkan batasan tertentu seperti kapasitas gudang, anggaran pembelian, atau keterbatasan ruang penyimpanan [9]. Penerapan metode Lagrange Multiplier membantu perusahaan dalam menjaga keseimbangan antara biaya penyimpanan dan biaya pemesanan sehingga risiko stock out maupun kelebihan persediaan dapat diminimalkan [10]. Metode Lagrange Multiplier perlu dipadukan dengan mekanisme Reorder Point (ROP) agar menjamin kontinuitas pasokan. Reorder Point merupakan tingkat persediaan tertentu yang menandakan kapan suatu perusahaan harus melakukan pemesanan baru agar bahan baku atau barang tersedia sebelum persediaan habis [11]. Reorder Point mengoptimalkan manajemen persediaan dengan mempertimbangkan tingkat permintaan, lead time (waktu yang dibutuhkan untuk memperoleh barang dari pemasok), serta persediaan cadangan [12].

Beberapa penelitian terdahulu menunjukkan bahwa metode Lagrange Multiplier dan Reorder Point (ROP) efektif dalam mengendalikan persediaan dengan mempertimbangkan kapasitas gudang dan menekan total biaya persediaan. Pendekatan ini terbukti mampu menentukan jumlah pemesanan optimal dengan mempertimbangkan berbagai kendala secara simultan, seperti batas investasi dan kapasitas penyimpanan, sehingga biaya persediaan dapat diminimalkan dan risiko overstock dapat dikurangi [13][14]. Selain itu, integrasi perhitungan ROP juga mampu memastikan ketepatan waktu pemesanan ulang sehingga ketersediaan bahan baku tetap terjaga dan proses produksi berlangsung secara berkesinambungan [15][16][17]. Namun, penelitian sebelumnya umumnya masih berfokus pada penerapan metode optimasi secara parsial dan belum mengintegrasikan hasil peramalan kebutuhan bahan baku sebagai dasar penentuan kebijakan persediaan. Selain itu, penerapan metode Lagrange Multiplier dan Reorder Point (ROP) yang mempertimbangkan kapasitas gudang pada industri produk tekstil, khususnya pada Cloth Diaper,masih terbatas sehingga memerlukan kajian lebih lanjut. Kebaruan penelitian ini terletak pada integrasi metode peramalan kebutuhan bahan baku dengan pendekatan Lagrange Multiplier dan Reorder Point (ROP) berbasis kendala kapasitas gudang dalam menentukan kebijakan pemesanan optimal pada bahan baku Cloth Diaper AIO Reguler. Berdasarkan kondisi tersebut, penelitian ini bertujuan untuk mengendalikan persediaan bahan baku Cloth Diaper AIO Reguler menggunakan metode Lagrange Multiplier dan Reorder Point (ROP) sehingga total biaya persediaan dapat diminimalkan.

Metode

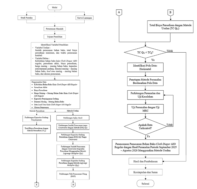
Penelitian ini merupakan penelitian kuantitaif yang dilaksanakan pada CV ABC yang bertujuan untuk meminimalkan total biaya persediaan. Pendekatan yang digunakan adalah metode Lagrange Multiplier dan Reorder Point (ROP) untuk menentukan kuantitas dan waktu pemesanan bahan baku yang optimal dengan mempertimbangkan keterbatasan kapasitas gudang. Metode Lagrange Multiplier digunakan untuk untuk memperoleh solusi optimal pada permasalahan dengan adanya kendala penyimpanan [18], sementara itu Reorder Point digunakan untuk menentukan titik persediaan pada saat pemesanan ulang harus dilakukan, sehingga perusahaan dapat melakukan pemesanan sebelum stok mencapai batas minimum dan risiko kekurangan persediaan dapat diminimalkan [6]. Selain itu, penelitian ini juga menerapkan peramalan kebutuhan bahan baku Cloth Diaper AIO Reguler sebagai dasar dalam perencanaan kebutuhan bahan baku. Hasil peramalan digunakan untuk meningkatkan ketepatan pengendalian persediaan sehingga operasional perusahaan dapat berjalan secara efektif dan efisien [19]. Teknik pengumpulan data dilakukan melalui observasi, wawancara, dan dokumentasi. Observasi digunakan untuk mengidentifikasi kondisi aktual sisten persediaan dan kapasitas gudang, wawancara dilakukan dengan bagian purchasing untuk memperoleh informasi kebijakan pemesanan, lead time, dan biaya persediaan, sedangkan dokumentasi digunakan untuk memperoleh data historis pembelian, penggunaan bahan baku, harga, kapasitas gudang, ukuran pemesanan, serta lead time. Adapun alur tahapan penelitian yang menggambarkan proses penerapan metode Lagrange Multiplier, Reorder Point (ROP), serta peramalan kebutuhan bahan baku dalam penelitian ini disajikan secara sistematis dalam bentuk flowchart pada Gambar 1.

Figure 1. Flowchart

Berdasarkan flowchart pada Gambar 1, tahap analisis data dimulai dengan menghitung kapasitas gudang dan total biaya persediaan menggunakan metode perusahaan sebagai dasar kondisi aktual. Tahap berikutnya adalah penerapan metode usulan yang diawali dengan menghitung safety stock untuk mengantisipasi ketidakpastian permintaan dan keterlambatan pengiriman selama lead time. Setelah itu, jumlah pemesanan ekonomis dihitung menggunakan metode Economic Order Quantity (EOQ), kemudian dihitung kebutuhan kapasitas gudang berdasarkan hasil EOQ. Selanjutnya ditentukan jumlah pemesanan optimal dengan mempertimbangkan keterbatasan kapasitas gudang menggunakan metode Lagrange Multiplier serta ditentukan titik pemesanan ulang menggunakan metode Reorder Point (ROP). Hasil perhitungan metode usulan kemudian digunakan untuk menghitung total biaya persediaan dan dibandingkan dengan metode perusahaan guna mengetahui tingkat efisiensi yang diperoleh. Setelah dilakukan dilakukan perbandingan total biaya persediaan, apabila total biaya persediaan metode usulan lebih kecil daripada metode perusahaan, maka selanjutnya dilakukan plot data kebutuhan bahan baku untuk mengidentifikasi pola data sebagai dasar pemilihan metode peramalan yang sesuai. Metode peramalan terbaik dipilih berdasarkan nilai kesalahan terkecil menggunakan Mean Absolute Deviation (MAD) dan diverifikasi menggunkan uji Moving Range Chart (MRC). Selanjutnya hasil peramalan digunkan sebagai dasar perencanaan pemesanan bahan baku periode berikutnya dengan metode Lagrange Multiplier dan Reorder Point (ROP) untuk memperoleh total biaya persediaan minimum.

Hasil dan Pembahasan

A. Pengumpulan Data

Data yang digunakan dalam penelitian ini meliputi data primer dan data sekunder. Data primer terdiri dari informasi tentang kebijakan pengendalian persediaan, kapasitas gudang, harga masing – masing bahan baku, biaya persediaan, serta kondisi operasional perusahaan. Sedangkan data sekunder terdiri dari data pembelian bahan baku, penggunaan bahan baku, lead time, dan ukuran pemesanan. Seluruh data tersebut digunakan sebagai dasar pengolahan data. Berikut data yang digunakan dirincikan pada Tabel 1 sampai Tabel 7.

Tabel 1. Pembelian Bahan Baku Cloth Diaper AIO Reguler

Tabel 2. Penggunaan Bahan Baku Cloth Diaper AIO Reguler

Tabel 3. Biaya Persediaan

Tabel 4. Harga Masing – Masing Bahan Baku

Tabel 5. Kapasitas Gudang Penyimpanan

Tabel 6. Lead Time

Tabel 7. Ukuran Pemesanan

B. Pengolahan Data

1. Pengendalian Persediaan Menggunakan Metode Perusahaan

a . Perhitungan Total Kapasitas Ruang Penyimpanan

Berdasarkan data kapasitas gudang dan data ukuran pemesanan, perhitungan total kapasitas ruang penyimpanan dengan metode perusahaan adalah sebagai berikut:

(1)

(0,357 m3 x 28 roll) + (0,286 m3 x 29 roll) + (0,074 m3 x 46 roll) ≤ 15,064 m3

21,686 m3 ≥ 19,19 m3

Berdasarkan perhitungan tersebut, dapat diketahui bahwa dengan metode perusahaan total ruang penyimpanan yang dibutuhkan sebesar 21,686 m3, dimana nilai tersebut tidak optimal karena melebihi kapasitas yang dimiliki perusahaan yaitu sebesar 15,064 m3.

b . Perhitungan Total Cost

1 ) Biaya Pemesanan

(2)

Kain Microfiber

= Rp 4.750.000

Kain Microfleece

= Rp 4.750.000

Kain PUL Waterproof

= Rp 2.850.000

Total Biaya Pemesanan= Rp 4.750.000 + 4.750.000 + 2.850.000

= Rp 12.350.000

2) Biaya Simpan

(3)

Kain Microfiber=

= Rp 4.095.000

Kain Microfleece=

= Rp 1.540.625

Kain PUL Waterproof =

= Rp 5.980.000

Total Biaya Simpan = Rp 4.095.000 + Rp 1.540.625 + Rp 5.980.000

= Rp 11.615.625

3 ) Total Cost Metode Perusahaan

TCp = Total Biaya Pesan + Total Biaya Simpan

= Rp 12.350.000 + Rp 11.615.625

= Rp 23.965.625

Berdasarkan hasil perhitungan total cost atau total biaya persediaan bahan baku yang terdiri dari biaya pesan dan biaya simpan dengan metode perusahaan didapatkan hasil sebesar Rp 23.965.625.

2. Pengendalian Persediaan Menggunakan Metode Usulan

Setelah dilakukan perhitungan pengendalian persediaan dengan metode yang diterapkan perusahaan, tahap selanjutnya dilakukan perhitungan menggunakan metode Lagrange Multiplier dan Reorder Point (ROP) sebagai berikut:

a. Perhitungan Nilai Safety Stock

Safety stock merupakan persediaan pengaman yang disediakan untuk mengantisipasi ketidakpastian permintaan serta kemungkinan terjadinya keterlambatan pasokan selama lead time dengan tingkat layanan 95% (Z = 1,64). Perhitungan diawali dengan menentukan standar deviasi permintaan.

(4)

Setelah didapatkan nilai standar deviasi, maka safety stock dihitung berdasarkan faktor pengaman, standar deviasi serta lead time pada tabel 6, dengan rumus sebagai berikut:

(5)

Kain Microfiber

Kain Microfleece

Kain PUL Waterproof

b. Perhitungan Persediaan Tanpa Kendala dengan Metode EOQ

(6)

Kain Microfiber

Kain Microfleece

Kain PUL waterproof

c. Perhitungan Kapasitas Penyimpanan Menggunakan Metode EOQ

Berdasarkan data kapasitas gudang pada Tabel 5 serta hasil perhitungan menggunakan metode Economic Order Quantity (EOQ) , tahap selanjutnya adalah menghitung total kapasitas ruang penyimpanan baru.

(7)

(0,357 m3 x (27 roll + 2 roll)) + (0,286 m3 x (45 roll+2 roll)) + (0,074 m3 x (26 roll+3 roll)) ≤ 15,064 m3

25,943 m3 ≥ 15,064 m3

Berdasarkan perhitungan tersebut, dapat diketahui bahwa dengan metode EOQ total ruang penyimpanan yang dibutuhkan sebesar 25,943 m3, dimana nilai tersebut tidak optimal karena melebihi kapasitas yang ada pada CV Hasta Ningrat yaitu sebesar 15,064 m3, sehingga penyelesaiannya akan dilanjutkan dengan metode Lagrange Multiplier.

d. Perhitungan Persediaan dengan Kendala Menggunakan Metode Lagrange Multiplier

Setelah diperoleh total kapasitas ruang penyimpanan baru berdasarkan metode EOQ, tahap selanjutnya adalah melakukan perhitungan pengendalian persediaan menggunakan metode Lagrange Multiplier dengan mempertimbangkan kendala kapasitas gudang. Nilai sebagai parameter pengali Lagrange ditentukan menggunakan Goal Seak, kemudian digunakan dalam persamaan QLi untuk memperoleh kuantitas pemesanan optimal sesuai kapasitas gudang.

(8)

Kain Microfiber

Kain Microfleece

Kain PUL Waterproof

e. Perhitungan Kapasitas Penyimpanan dengan Metode Lagrange Multiplier

(9)

(0,357 m3 x (18 roll+2 roll)) + (0,286 m3 x (24 roll+2 roll)) + (0,074 m3 x (24 roll+3 roll)) ≤ 15,064 m3

15,064 m3 = 15,064 m3

Berdasarkan perhitungan tersebut, dapat diketahui bahwa total ruang penyimpanan baru dengan metode Lagrange Multiplier yakni sebesar 15,064 m3, dimana nilai tersebut optimal karena sesuai dengan kapasitas yang dimiliki perusahaan yaitu sebesar 15,064 m3, sehingga tidak ada kelebihan kapasitas dari gudang bahan baku Cloth Diaper AIO Reguler. Hasil ini menunjukkan bahwa metode Lagrange Multiplier mampu menghasilkan kuantitas pemesanan optimal dengan mempertimbangkan keterbatasan kapasitas gudang. Hasil ini sejalan dengan teori optimasi terkendala yang menyatakan bahwa mmetode Lagrange Multiplier digunakan untuk memperoleh solusi optimal dengan mempertimbangkan batasan sistem seperti kapasitas penyimpanan [1].

f. Perhitungan Reorder Point (ROP)

Nilai ROP ditentukan dengan mempertimbangkan safety stock dan lead time pada Tabel 6.

(10)

Kain Microfiber= (9,583 x 0,5) + 2

= 6,791 ≈ 7 roll

Kain Microfleece= (9,583 x 1) + 2

= 11,583 ≈ 12 roll

Kain PUL Waterproof= (7,667 x 2) + 3

= 18,333 ≈ 18 roll

Berdasarkan perhitungan di atas dapat diketahui bahwa CV Hasta Ningrat harus melakukan pemesanan ulang ketika tingkat persediaan kain microfiber mencapai 7 roll, kain microfleece mencapai 12 roll, dan kain PUL waterproof mencapai 18 roll untuk menjaga ketersediaan bahan baku. Nilai Reorder Point (ROP) yang diperoleh menunjukkan waktu pemesanan ulang yang lebih terencana sehingga kekurangan bahan baku selama lead time dapat diminimalkan. Hal ini sejalan dengan teori pengendalian persediaan bahwa Reorder Point (ROP) digunakan untuk menentukan batas minimum persediaan sebagai dasar pemesanan ulang agar kontinuitas produksi tetap terjaga [18].

g. Perhitungan Total Cost Metode Usulan

Perhitungan dilakukan berdasarkan data biaya persediaan pada Tabel 3, data total kebutuhan masing – masing bahan baku pada Tabel 2, data harga masing – masing bahan baku pada Tabel 4, dan QLi.

(11)

Berdasarkan hasil perhitungan tersebut, dapat diketahui bahwa total cost dengan metode Lagrange Multiplier menghasilkan nilai sebesar Rp 22.194.689.

h. Perbandingan Total Cost Metode Perusahaan dengan Metode Usulan

Setelah total biaya persedian dari kedua metode diketahui, maka dilakukan perbandingan biaya persediaan untuk mengevaluasi perbedaan total biaya persedian yang diterapkan oleh perusahaan dan metode usulan. Berikut merupakan hasil perbandingan total biaya persediaan dari kedua metode pada Tabel 8:

Tabel 8. Perbandingan Total Cost Metode Perusahaan dengan Metode Usulan

Dari tabel tersebut dapat disimpulkan bahwa total biaya persediaan dengan metode usulan lebih kecil daripada total biaya persediaan dengan metode yang diterapkan perusahaan yaitu selisih sebesar Rp 1.770.936 atau terdapat penghematan sebesar 7%.

3. Perencanaan Pemesanan dengan Metode Usulan

a. Plot Data Kebutuhan Bahan Baku Cloth Diaper AIO Reguler

Tahap awal dalam perencanaan pemesanan bahan baku menggunakan Lagrange Multiplier adalah dengan melakukan peramalan kebutuhan bahan baku yang didasarkan pada data historis kebutuhan bahan baku periode Januari – Desember 2025. Untuk mengidentifikasi pola dan karakteristik data, dilakukan analisis melalui plot data historis yang ditampilkan pada Gambar 2 untuk kain microfiber, Gambar 3 untuk kain microfleece, dan Gambar 4 untuk kain PUL waterproof.

Gambar 2. Plot Data Kebutuhan Kain Microfiber

Gambar 3. Plot Data Kebutuhan Kain Microfleece

Gambar 4. Plot Data Kebutuhan Kain PUL Waterproof

Berdasarakan plot data historis kebutuhan bahan baku yang telah dilakukan, dapat diketahui bahwa pola data dari masing – masing bahan baku menunjukkan jenis pola data horizontal. Oleh karena itu, metode peramalan yang sesuai untuk data dengan pola data horizontal meliputi metode Moving Average, metode Weighted Moving Average, dan metode Single Exponential Smoothing.

b. Perhitungan Peramalan Kebutuhan Bahan Baku Cloth Diaper AIO Reguler

Untuk menentukan metode peramalan yang paling sesuai maka dilakukan perbandingan nilai error atau Mean Absolute Deviation (MAD) terkecil pada Tabel 9 berikut.

Tabel 9. Perbandingan Nilai MAD Pada Setiap Metode Peramalan

Berdasarkan pada Tabel 9. metode peramalan yang dipilih untuk seluruh jenis kain ialah metode Moving Average. Hal ini disebabkan metode tersebut menghasilkan nilai Mean Absolute Deviation (MAD) paling kecil dibandingkan metode lainnya, sehingga memiliki tingkat kesalahan yang lebih rendah.

c. Verifikasi Hasil Peramalan

Setelah menentukan metode peramlan yang sesuai, maka dilakukan pengujian kesalahan menggunakan Moving Range Chart (MRC) untuk mengetahui data kebutuhan terkendali atau tidak. Hasil pengujian tersebut disajikan pada Gambar 4 untuk MRC kain microfiber, Gambar 5 untuk MRC kain microfleece, dan Gambar 6 untuk MRC kain PUL waterproof.

Gambar 4. Moving Range Chart Kain Microfiber

Gambar 5. Moving Range Chart Kain Microfleece

Gambar 6. Moving Range Chart Kain PUL Waterproof

Berdasarkan gambar tersebut, dapat diketahui bahwa data peramalan ketiga jenis kain tidak ada nilai moving range (MR) yang melebihi BKA maupun BKB, sehingga dapat disimpulkan bahwa data peramalan dapat digunakan untuk perhitungan selanjutnya. Berikut disajikan hasil peramalan kebutuhan bahan baku Cloth Diaper AIO Reguler pada Tabel 10.

Tabel 10. Peramalan Kebutuhan Bahan Baku Cloth Diaper AIO Reguler

(Januari – Desember 2026)

d. Pengendalian Persediaan Bahan Baku Cloth Diaper AIO Reguler dengan Metode Usulan ( Januari – Desember 2026 )

1) Perhitungan Safety Stock

Safety stock merupakan persediaan pengaman yang disediakan untuk mengantisipasi ketidakpastian permintaan serta kemungkinan terjadinya keterlambatan pasokan selama lead time dengan tingkat layanan 95% (Z = 1,64). Perhitungan diawali dengan menentukan standar deviasi permintaan.

(4)

Setelah didapatkan nilai standar deviasi, maka safety stock dihitung berdasarkan faktor pengaman dan standar deviasi, dengan rumus sebagai berikut:

(5)

Kain Microfiber

Kain Microfleece

Kain PUL Waterproof

2) Perhitungan Persediaan Tanpa Kendala dengan Metode EOQ

Tahap awal dalam perhitungan pengendalian persediaan dengan metode Lagrange Multiplier adalah dengan menghitung persediaan optimal tanpa mempertimbangkan kendala (constraint) menggunakan metode Economic Order Quantity (EOQ) atau Qi. Perhitungan nilai EOQ ini didasarkan pada data peramalan kebutuhan bahan baku Cloth Diaper AIO Reguler pada Tabel 10, data biaya persediaan pada Tabel 3, serta data harga masing – masing bahan baku pada Tabel 4.

(6)

Kain Microfiber

Kain Microfleece

Kain PUL waterproof

3) Perhitungan Kapasitas Penyimpanan dengan Metode EOQ

Berdasarkan data kapasitas gudang pada Tabel 5 serta hasil perhitungan menggunakan metode Economic Order Quantity (EOQ) , total kapasitas ruang penyimpanan yang baru dapat dihitung sebagai berikut:.

(7)

(0,357 m3 x (29 roll+ 0 roll)) + (0,286 m3 x (49 roll+0 roll)) + (0,074 m3 x (26 roll+0 roll)) ≤ 15,064 m3

26,322 m3 ≥ 15,064 m3

Berdasarkan perhitungan tersebut, dapat diketahui bahwa dengan metode EOQ total ruang penyimpanan yang dibutuhkan sebesar 26,322 m3, dimana nilai tersebut tidak optimal karena melebihi kapasitas yang ada pada CV Hasta Ningrat yaitu sebesar 15,064 m3, sehingga penyelesaiannya akan dilanjutkan dengan metode Lagrange Multiplier.

4) Perhitungan Persediaan dengan Kendala Menggunakan Metode Lagrange Multiplier

Setelah diperoleh total kapasitas ruang penyimpanan baru berdasarkan metode EOQ, tahap selanjutnya adalah melakukan perhitungan pengendalian persediaan menggunakan metode Lagrange Multiplier dengan mempertimbangkan kendala kapasitas gudang. Nilai sebagai parameter pengali Lagrange ditentukan menggunakan Goal Seak, kemudian digunakan dalam persamaan QLi untuk memperoleh kuantitas pemesanan optimal sesuai kapasitas gudang.

(8)

Kain Microfiber

Kain Microfleece

Kain PUL Waterproof

5) Perhitungan Kapasitas Penyimpanan dengan Metode Lagrange Multiplier

(9)

(0,357 m3 x (18 roll+0 roll)) + (0,286 m3 x (24 roll+0 roll)) + (0,074 m3 x (24 roll+ 0 roll)) ≤ 15,064 m3

15,064 m3 = 15,064m3

Berdasarkan perhitungan tersebut, dapat diketahui bahwa total ruang penyimpanan baru dengan metode Lagrange Multiplier yakni sebesar 15,064 m3, dimana nilai tersebut optimal karena sesuai dengan kapasitas yang dimiliki perusahaan yaitu sebesar 15,064 m3, sehingga tidak ada kelebihan kapasitas dari gudang bahan baku Cloth Diaper AIO Reguler. Hasil ini menunjukkan bahwa metode Lagrange Multiplier mampu menghasilkan kuantitas pemesanan optimal dengan mempertimbangkan keterbatasan kapasitas gudang. Hasil ini sejalan dengan teori optimasi terkendala yang menyatakan bahwa mmetode Lagrange Multiplier digunakan untuk memperoleh solusi optimal dengan mempertimbangkan batasan sistem seperti kapasitas penyimpanan [18].

6) Perhitungan Reorder Point (ROP)

Nilai ROP ditentukan dengan mempertimbangkan safety stock dan lead time pada Tabel 6.

(10)

Kain Microfiber= (11 x 0,5) + 0

= 5,5 ≈ 6 roll

Kain Microfleece= (11 x 1) + 0

= 11 roll

Kain PUL Waterproof= (9 x 2) + 0

= 18 roll

Berdasarkan perhitungan tersebut dapat diketahui bahwa CV ABC harus melakukan pemesanan ulang ketika tingkat persediaan kain microfiber mencapai 6 roll, kain microfleece mencapai 11 roll, dan kain PUL waterproof mencapai 18 roll untuk menjaga ketersediaan bahan baku. Nilai Reorder Point (ROP) yang diperoleh menunjukkan waktu pemesanan ulang yang lebih terencana sehingga kekurangan bahan baku selama lead time dapat diminimalkan. Hal ini sejalan dengan teori pengendalian persediaan bahwa Reorder Point (ROP) digunakan untuk menentukan batas minimum persediaan sebagai dasar pemesanan ulang agar kontinuitas produksi tetap terjaga [6].

7) Perhitungan Total Cost Metode Usulan

Perhitungan dilakukan berdasarkan data biaya persediaan pada Tabel 3, data peramalan total kebutuhan masing – masing bahan baku pada Tabel 10, data harga masing – masing bahan baku pada Tabel 4, dan QLi.

(11)

Berdasarkan hasil perhitungan tersebut, dapat diketahui bahwa total cost persediaan bahan baku Cloth Diaper AIO Reguler periode Januari – Desember 2026 dengan metode usulan menghasilkan nilai sebesar Rp 23.494.167

Simpulan

Berdasarkan hasil perhitungan menggunakan metode Lagrange Multiplier dan Reorder Point (ROP) diperoleh total biaya persediaan sebesar Rp 22.194.689, nilai tersebut lebih rendah dibandingkan metode perusahaan sebesar Rp 23.965.625, sehingga diperoleh penghematan biaya sebesar Rp 1.770.936 atau sebesar 7%. Penerapan metode tersebut mampu memanfaatkan kapasitas gudang optimal sebesar 15,064 m3. Kuantitas pemesanan bahan baku yang diperoleh yaitu sebesar 16 roll kain microfiber dengan titik pemesanan ulang 7 roll, 22 roll kain microfleece dengan titik pemesanan ulang 12 roll, dan 21 roll kain PUL waterproof dengan titik pemesanan ulang 18 roll. Dengan demikian, penerapan metode Lagrange Multiplier dan Reorder Point (ROP) mampu mengendalikan persediaan bahan baku secara lebih efektif serta meminimalkan total biaya persediaan dibandingkan metode perusahaan. Secara praktis, metode ini dapat diterapkan pada industri manufaktur skala kecil hingga menengah yang memiliki keterbatasan kapasitas penyimpanan untuk membantu menentukan jumlah pemesanan optimal dan waktu pemesanan ulang secara lebih sistematis. Penelitian selanjutnya disarankan dapat membandingkan metode Lagrange Multiplier dengan metode optimasi lain, seperti linear programming untuk mengetahui tingkat efektifitas dan fleksibilitas masing – masing metode.

Ucapan Terima Kasih

Penulis menyampaikan terima kasih kepada semua pihak yang telah memberikan bantuan, dukungan, dan kontribusi, baik secara langsung maupun tidak langsung, sehingga penelitian dapat terselesaikan dengan baik.

References

Julyanthry et al., Manajemen Produksi & Operasi. Medan: Yayasan Kita Menulis, 2020.

A. P. Hendradewa and M. I. Aditiyana, “Analisis Pengendalian Persediaan Bahan Baku Menggunakan Metode Min-Max Stock Pada Produk Semen Bima (Studi Kasus: PT Sinar Tambang Arthalestari),” Jurnal Disprotek, vol. 13, no. 2, pp. 146–153, 2022, doi: 10.34001/jdpt.v12i2.

S. E. Junaidi and H. Suliantoro, “Evaluasi Pengendalian Persediaan Bahan Baku Formalin Dan Resin Pada PT Intanwijaya Internasional Tbk,” Industrial Engineering Online Journal, vol. 13, no. 4, pp. 1–9, 2024.

A. Alfiansyah and A. Hasin, “Integrasi ABC System Dan EOQ Dalam Pengendalian Persediaan Bahan Baku (Studi Kasus Pada Perusahaan Tisu Di Yogyakarta),” Journal of Social Science Research, vol. 3, pp. 10202–10213, 2023.

N. L. Rachmawati and M. Lentari, “Penerapan Metode Min-Max Untuk Minimasi Stockout Dan Overstock Persediaan Bahan Baku,” Jurnal INTECH Teknik Industri Universitas Serang Raya, vol. 8, no. 2, pp. 143–148, 2022, doi: 10.30656/intech.v8i2.4735.

L. D. Simbolon, Pengendalian Persediaan. Nusa Tenggara Barat: Forum Pemuda Aswaja, 2021.

R. Rossi, Inventory Analytics. Cambridge: Open Book Publishers, 2021, doi: 10.11647/OBP.0252.

M. F. Ishaq and D. Ernawati, “Penentuan Jumlah Produksi Optimal Dan Metode Lagrange Multiplier Pada PT. X,” Juminten: Jurnal Manajemen Industri Dan Teknologi, vol. 2, no. 6, pp. 48–59, 2021.

M. K. Vediappan and R. Kamali, “Vendor–Buyer Inventory Model Under Budget And Floor Space Constraints With Quantity Discount,” NeuroQuantology, vol. 20, no. 11, pp. 7435–7445, 2023, doi: 10.14704/NQ.2022.20.11.NQ66738.

N. R. Aisy and Y. Ngatilah, “Pengendalian Persediaan Produk Pupuk Dengan Metode Lagrange Multiplier Di PT. XYZ,” Tekmapro: Journal of Industrial Engineering and Management, vol. 17, no. 1, pp. 1–12, 2022, doi: 10.33005/tekmapro.v17i1.218.

Y. Bu’ulolo, M. S. D. Mendrofa, J. B. I. J. Gea, and I. Harefa, “Pengendalian Persediaan Barang Dagang Menggunakan Metode Economic Order Quantity (EOQ) Pada Toko Besi Sadarman Di Kota Gunungsitoli,” Jurnal Ekonomi Bisnis Manajemen Dan Akuntansi, vol. 4, no. 3, pp. 2163–2174, 2024, doi: 10.47709/jebma.v4i3.4774.

G. S. R. Roni, Guslendra, and H. Marfalino, “Perancangan Sistem Inventory Stok Obat Menggunakan Metode EOQ Dan ROP Dengan Bahasa Pemrograman PHP Dan Database MySQL (Studi Kasus: Apotek Medika Farma),” Jurnal Teknik Dan Teknologi Tepat Guna, vol. 2, no. 3, pp. 140–154, 2023, doi: 10.62357/j-t3g.v2i3.237.

S. Alimoeso and A. M. Adhaviani, “Analisis Efisiensi Biaya Persediaan Patchouli Oil Menggunakan Metode EOQ Dengan Mempertimbangkan Kapasitas Gudang Pada PT XYZ,” Jurnal Sains Teknologi Dan Logistik, vol. 5, no. 1, pp. 33–42, 2025, doi: 10.21009/jstl.051.06.

S. T. Ivanda and E. Aryanny, “Control of Wood Raw Material Inventory With Lagrange Multiplier Method in PT. XYZ,” Indonesian Interdisciplinary Journal of Sharia Economics, vol. 9, no. 1, pp. 253–269, 2026, doi: 10.31538/iijse.v9i1.7050.

A. T. Rahman and D. Widyaningrum, “Analysis of Inventory Control of Perishable Goods With Capital Constraints and Warehouse Capacity Using the Lagrange EOQ Method (Case Study: UD. XYZ),” Advances in Sustainable Science, Engineering and Technology, vol. 5, no. 3, pp. 1–11, 2023, doi: 10.26877/asset.v5i3.17225.

N. A. Isro’ah, D. Widyaningrum, and E. Ismiyah, “Penerapan Metode Economic Order Quantity Model Lagrange Multiplier Untuk Menentukan Persediaan Bahan Baku Songkok Dengan Kendala Modal Dan Kapasitas Gudang,” JUSTI: Jurnal Sistem Dan Teknik Industri, vol. 2, no. 3, p. 392, 2022, doi: 10.30587/justicb.v2i3.3837.

M. Agung and B. Prasetiyo, “Penerapan Metode EOQ Model Lagrange Multiplier Untuk Pengendalian Persediaan Bahan Baku Fried Chicken Dengan Kendala Tempat Penyimpanan Dan Budget,” JUSTI: Jurnal Sistem Dan Teknik Industri, vol. 2, no. 2, pp. 204–213, 2022, doi: 10.30587/justicb.v2i2.3488.

R. J. Tersine, Principles of Inventory and Materials Management, 4th ed. New Jersey: Prentice Hall, 1994.

A. S. Mubarok, “Analisis Peramalan Dalam Manajemen Operasi,” Ebisnis Manajemen, vol. 3, no. 1, pp. 1–7, 2025, doi: 10.62951/ijss.v3i.630.