Login
Section Clinical Research

Generative Artificial Intelligence in Contemporary Project Management


Kecerdasan Buatan Generatif dalam Manajemen Proyek Kontemporer
Vol. 11 No. 1 (2026): June :

Muntaha Manate Hashim (1)

(1) Al-Hussain University College, Iraq

Abstract:

General Background: Digital transformation has reshaped project management practices across industries. Specific Background: Generative artificial intelligence has emerged as a novel technological development supporting planning, decision-making, and coordination activities in project environments. Knowledge Gap: Despite growing interest, empirical evidence on how project managers appropriate generative artificial intelligence in their daily tasks remains limited. Aims: This study aims to examine the role and application of generative artificial intelligence within project management practices. Results: The findings indicate that generative artificial intelligence is primarily utilized to support project planning, decision support, and task execution, while human judgment remains central to managerial decision-making. Novelty: The study provides empirical insights into human–AI collaboration in project management, an area that is still underexplored in current literature. Implications: The results contribute to academic understanding and offer practical guidance for project managers seeking to integrate generative artificial intelligence responsibly within project workflows.


Keywords: Generative Artificial Intelligence, Project Management, Digital Transformation, Human–AI Collaboration, Decision Support


Key Findings Highlights:




  1. Generative AI is mainly applied as a support tool in managerial tasks.




  2. Human expertise remains essential in interpreting AI-generated outputs.




  3. Adoption patterns reflect ongoing digital transformation in projects.



Downloads

Download data is not yet available.

Introduction

The breathtaking advances in today's technological landscape have transformed the concept of administrative labour through the digital revolution. Innovative computing systems are now employing generative artificial intelligence (AI), which serves as a system enabler, facilitating human activity in developing novel content and creative solutions that fall outside existing paradigms. The importance of such a variable goes beyond mere operational automation and reaches the level at which intelligent systems theatrically complement human intelligence. Together, we seek to make accurate predictions in an uncertain world and help people make smarter decisions under difficult work conditions. Importance of role The effectiveness of this mode depends on the natural dimensions, starting with how much the job is clearly specified to provide helpful outputs, based on the degree to which AI complements human or acts in place of them and breaks their own risk exposure, extending up to extending contact modalities that afford productive joint tasks between user(s) and system.

In a similar context, these capabilities are intrinsically integrated with digital project management systems that are fundamentally based on the ability to interact with digital systems, largely data-filling systems, to gain a competitive advantage over time. An AI flexible framework to enable information flow is made possible by the human factor, which involves the ability and innovativeness to deploy such tools. Thus, the intersection of technology and digital innovation emerges as a decisive factor in reconfiguring administrative processes once flexible organization configurations start to determine what should be adopted in terms of IoTs and cloud data, besides being responsible for operational effectiveness improvement, power, and sustainability of the digital projects in a context marked by uncertain and permanent complexity. The study framework consisted of four major sections. The investigation presented the first paragraph on methodology; the second one was woven around a review of the literature related to the variables (main research and their sub-dimensions); the analysis results of the study were discussed in the body of the third paragraph. It ended in the fourth paragraph, where research findings brought the environment to bear on generalisation, implications, etc., which emerged as outcomes of the statistical analysis.

Methodology:

This part includes the problem, objectives, significance, research methodology, data collection tool, and analytical instrument used, and statistical processing as follows:

  1. The problem :

The theoretical framework of this study is derived from a gap that arises despite the novelty of (CONCEPTUAL) generative artificial intelligence and the existence of intellectual frameworks that explain its interaction mechanisms, with success in digital project management within Arab administrative structures. Hence, it is important to establish this association scientifically. The practical issues are the limited use of existing smart technology resources within the Investment Authority and the unreasonably high level of control over personal expertise during decision-making to solve project problems. This results in delays in responding to digital changes and makes human error in difficult strategic decisions more likely. Accordingly, we aim to overcome this gap by exploring how generative technical dimensions can make sense of the unemployment of organizational efficiency and lift standard project management practices from business-as-usual frameworks towards the horizons of sustainable digital innovation. To make the problem, we ask:

  • To what extent are the employees in the studied organization aware of the concept of generative artificial intelligence and its role in the success of digital project management?
  • What is the relationship between generative artificial intelligence and the success of digital project management?
  • What is the relationship between the individual dimensions of generative artificial intelligence and the success of digital project management?
  1. Objectives
  • The purpose of this study is to construct a knowledge base on GAI and digital project management by exploring the philosophical and theoretical underpinnings that bind these two concepts, and to determine the core dimensions of each, taking into account contemporary contributions from the management literature. It also tries to logically connect the generative ability of an intelligent system with digital project success as a product and sports , presenting a hypothetical integrated model that accounts for both direct and indirect effect paths. This helps close the theoretical gap in Arabic literature that could be used by researchers in this critical area.
  • Field objectives comprised identifying the level of awareness among Karbala Investment Authority staff regarding generative AI concepts and digital project success requirements, and estimating the overall impact of the independent variable on the dependent variable. The research also seeks to identify the unique effects of each facet of generative AI (task definition, contribution AI, interaction method, structure AI, and human personality) on project management success. This will enable the delivery of recommendations that can be put in place to both improve Authority efficiency and leverage smart technologies to increase investment outcomes.
  1. Importance:
  • The need for this research is to offer the top management of the Investment Authority a clear, scientific, and applied vision of how generative artificial intelligence tools can be used to develop digital project management from traditional patterns to a more efficient, innovative approach. That is being done to minimise operational risks and expedite the completion of critical projects.
  • In terms of its cognitive significance, it advances administrative literature with a contemporary theoretical scaffold that connects generative artificial intelligence techniques to digital project success. It will also open new research frontiers for academics to investigate the structure of the relationship between human capabilities and intelligent systems, and to explore how we can incorporate this framework into an Arab context.
  • The Hypothetical Mode of Research

Figure 1. Figure () Hypothetical model of the research Source: Prepared by the researcher based on scientific sources.

  1. Study Population and Sample

An appropriate determination of the study site and population shall be further emphasized, as this is one of the most important issues for the precision and truthfulness of the results, as well as for the consistency in verifying hypotheses in this research. Thus, HKAIA, together with its branches and divisions, will be selected as the unit to which the study will be applied in practice within a private-sector setting, where hypotheses can be tested in an Iraqi context. The Holy Karbala Investment Commission comprises several associated, auditable sample project management experts and is therefore a goldmine of research data. Accordingly, we selected a purposeful sample of (188) employees who have a diploma and higher from a population of (198) who held diplomas or higher. The reason for selecting this sample is that it is closely related to the study's objective and problem and has a high capacity to respond to questionnaire items. The questions were constructed based on a five-point Likert scale. Personal Information of the Study Sample The sample was chosen from various aspects, whether individual or professional, among them age, sex, scientists, years of experience, and area of specialization, as follows:

Age Repetition %
24-29 years 35 18.6%
30-39 years 50 26.6%
40-49 years 45 23.9%
50 years and above 58 30.9%
Total 188 100
Gender Repetition %
Male 117 62.2%
Female 71 37.8%
Total 188 100
Educational Qualification Repetition %
Diploma 22 11.7%
Bachelor's 101 53.7%
Master's 41 21.8%
PhD 24 12.8%
Total 188 100
Years of Experience Repetition %
5 years or less 23 12.2%
6-10 years 24 12.8%
11-15 years 55 29.3%
16-20 years 42 22.3%
20 years and above 44 23.4%
Total 188 100
Job Specialization Repetition %
Engineer 45 23.9%
Chief Engineer 15 8.0%
Specialist 33 17.6%
Programmer 11 5.9%
Administrator 72 38.3%
Other 10 5.3%
the total 186 100
Table 1. Table 1: Personal information of the study sample

The researcher's source, based on the questionnaire, shows the following:

Age

The respondents in the sample were assigned to age groups based on the age distribution: 30s, 40s, 50+, and so on. (30s: n=72 people; 34.1%, 40 ~ 49 years old: N=95 people;44.3%, ⩾50 years old :n =48 people,,20%) For this reason, it seems likely that most experienced workers' self-reported work experience reflected a variety of work across their careers. Next up are the 30-39 year olds at 26.6% (which sounds like they've got a reasonable mix, with some still yet to peak). The 24-29-year age group is the least dominant, with 18.6 per cent participation, which might indicate a trend towards occupational security and a higher average experience in the sample.

  • Gender

Gender imbalance: The gender profile of our sample is characterized by a significantly male majority at 62.2%, constituting nearly two-thirds of all respondents. In detail, women make up 37.8% of the overall sample. This distribution makes sense because there are more men than women in the sample, which is not surprising, since a couple of engineering and staff specialties in this workplace tend to be male.

  • Academic Qualifications

Regarding educational attainment, the descriptive statistics indicate that the Bachelor's degree category was the largest (53.7%), suggesting that the majority of employees had the appropriate level of education. Those with a master’s-level degree are second (21.8%), and respondents with doctoral studies rank 3rd at 12.8%, showing that highly educated employees dominate this group.

The minority of the sample, at only 11.7%, are Diploma holders (the sample focuses on higher-education individuals at the postgraduate level).

Years of Experience

The number of years of experience shows that one-third (29.3%) of the sample has between 11 and 15 years of experience, making this the most represented group in terms of expertise and suggesting medium- to lon -term staff stability. The 16-20 and 20+ age categories combined account for a majority of the sample population, at over 45%, reinforcing the earlier conclusions about extensive work experience. While the least represented -those with 6 to fewer than ten years’ experience and those with 10 or fewer- already are, this is yet another confirmation of the fact that most respondents have long service.

  • Job Specialization

characterized in the sample is administrative, which represents 39 of the respondents, being the highest percentage, which emphasizes the prominence of the administrative occupation in the sample. Next is engineering at 23.9%, followed by senior engineer at 17.6%, which shows that a mix of administrative, engineering, and technical roles dominates the sample. Program editors and chiefs are the least represented (5.9%) in the sample, while chief engineers are represented at 8.0%, something to keep in mind when examining digital project attitudes in this sample.

  1. Theoretical Aspect.
    • The Concept of Generative Artificial Intelligence:

Generative artificial intelligence is a set of computer systems designed for human use to perform tasks and roles that often lead to innovative applications, the creation of creative ideas and new methods adaptable to functions, and the generation of creative solutions to solve problems or improve performance in digital and non-digital projects [1]. Ban (2023) argues that artificial intelligence (AI) is a revolution in the digital landscape, capable of generating high-quality, contextually relevant content that is almost indistinguishable from human work. This results in the development of creative, realistic, and unique content, together with humans and intelligent systems, across business and private settings[2]. AI technology is being embraced in many different ways, particularly for process optimization and decision-making to enhance the performance and activity of digital projects. Barcaui (2023) points out that generative AI is a general-purpose tool: it evolves by learning from data inputs and creates new, modern content, activities, and tasks that share a degree of similarity with human work. This underpins decision-making to enhance the performance and quality of digital projects. Generative AI also supports efficient and effective human resource management for digital projects, thereby ensuring the sustainability of the function [3].

Ban (2023) and Chowdhury (2024) explain generative AI as business generated through the installed practices, operations, and business models, or aspects of innovation. This can introduce a new era of management practices and innovative work patterns in digital projects using generative AI. Companies need a plan for implementing generative AI to ensure the desired value from projects. General AI is not like previous technological revolutions that lacked built-in functionality to create context-appropriate content on demand, learn from one’s responses, and improve based on what it knows [2][4] . López (2025) defines generative AI as “AI producing new insights, creative ideas, and predictions. Using generative AI can greatly transform the value chain, helping workers become more productive, providing decision support for strategic endeavors, and allowing business-led digital projects to compete by innovating and building proprietary value [5]

  1. Dimensions of Generative Artificial Intelligence:

Doshi and Alastair (2025) specify generative artificial intelligence in terms of the following dimensions [6]:

  1. Task Definition –the clarity of a digital task outcome. This level corresponds to the organisation's capability to structure and create tasks with generative AI that are comprehensible, analyzable, and applicable in real-world settings for both HR within organisations and projects, as well as for AI technologies. The necessity of generating clearly formulated, analysable, and relevant tasks is emphasized, allowing one to turn future problems/targets into clear objectives along which work can be done. This adds to the effectiveness of assigning new digital tasks to projects (Bordas et al., 2024). Galkin (2025) claims that in digital projects and operations, task definability influences how well they can be submitted to generative AI, i.e., automated. The higher the accuracy and clarity of a prompt, the more accurate and appealing the results will be for further transformation into innovative ideas or solutions [7] [8].
  2. AI Contribution: The second dimension of AI contribution reflects how AI is used in the duality of task completion and human effort. More precisely, AI can add value to a task by substituting or complementing human's work force skills, analysis of supporting complement to human useful labour capacity [9]. Participation of generative AI (see, Goller 2025) in undertaking activities and tasks on digital projects such as replacing human resources for automated activities or integrating with human resource work to enhance efficiency thus improving the quality of results and outputs resulting from the digital project can promote faster delivery times for a project, lower levels of risk or make it possible to mitigate risk through forecasting what to expect in future incarnations. It also provides cutting-edge digital concepts and solutions that help projects achieve high growth potential and success in the business environment [10].
  3. Interaction Methodology: Humans-AI Co-creative interaction is the cooperative mode between human agents and generative AI systems, which serves to achieve collective intelligence in the different creative aspects of digital projects. Collaboration and interaction between humans and AI enhance an individual's creative performance in planning, designing, and innovating with new ideas, as well as in making real-time, objective decisions. This is useful for individuals and senior management in directing, manipulating, and encouraging those who manage digital projects [11]. Wu et al. (2025) also stress the necessity of interaction and cooperation among intelligence, manual work, and artificial intelligence. Artificial intelligence was once confined to routine or repetitive work, but it now complements human labor in cognitive tasks. With the advent of generative AI creating compelling content such as text, images, and synthetic data, we aim to facilitate clear and articulate communication. This form of conversation (which bears similarities to AI in certain aspects) is similarly essential to producing results and digital outputs that serve as an incentive for new digital projects based on a new style of doing digital [12].
  4. Structure of Artificial Intelligence: This refers to the AI systems implemented by the organization to run its digital projects, including the hardware & software tools, how they work, and how they fit into the project setting. This category comprises factors such as data quality, its analysis & processing, and the  accuracy and presentation of generative AI outputs. It also considers the degree to which the final results of generative AI outputs align with the project's activities and system. The AI ​​architecture assists in planning, forecasting, and managing activities, expertise, skills, and competencies within digital projects (Banh, 2023). (Yan et al., 2024) To design structures that support individuals in learning and training in artificial intelligence skills and working alongside generative AI. The more flexible the structure and the more it is designed to support AI use, the better the performance of digital projects and the fewer risks and errors they will encounter [2][13].
  5. Human Personality, or human interaction, plays a pivotal and effective role in the use of generative AI through the simulations and inputs individuals provide, as well as the behaviors they exhibit when interacting with AI. Some individuals who use AI possess the necessary skills and experience to be creative in its use, thereby improving administrative processes and procedures in digital projects and organizations. However, individuals who lack the essential skills and qualifications to use and interact with AI face difficulty in working and adapting to modern digital developments [14].

The Concept of Digital Project Management:

Al-Mawhab (2025) describes digital project management as a core capability that combines two primary dimensions: digital integration and data-based decision-making. Digital integration is an indicator of cross-platform synchronization and collaboration; (ii) it is easy to exchange data between tooling systems associated with the project phases, thus keeping them harmonized. This involves interoperability among systems, BIM with IoT sensors, project information systems (PIS), and ERP systems [15]. Data-driven decision-making is the ability to use empirical, quantitative, and real-time data and analysis to make strategic or operational decisions, rather than relying solely on intuition or logic. Chen et al. (2025) define digital project management as the tools for decision-making in digital projects, team coordination, and the capabilities required to support digital functions and features. It requires transforming the foundational management systems that generate project value and deliver services, as well as addressing uncertainty with newly introduced technologies, including AI, big data, cloud platforms, and the internet of things (IoT) [16].

In multi-activity digital business and project environments, digital project management emerges as an organizational system that demands optimal planning, integration, and leadership [17]. This model requires management to oversee the outcomes of digital projects and assess them using analytical tools to drive the strategic implementation of digital transformations. The challenges in these projects require advanced technology to develop a smart series. Gonçalves et al. (2023) describe digital project management as the promotion and application of the firm’s technology in planning, directing, and controlling projects already underway to an extent that exceeds mission by understanding them better than competitors, having other competitive advantages; efficiently apply resources-enable efficient labor utilization-plan necessary financial (economic), technological and social process for successful digital project management [18].

2 -4- Dimensions of Digital Project Management

    The dimensions of digital project management are [19]:

    1. Organizational Structure: Every organization, regardless of size, market, history, traditions, or location, recognizes the need to become more digital. That’s agility: flexibility and open-mindedness in responding to shifts in both an organization's needs and established administrative processes. Organizations should develop flexible organizational structures that align with digital transformation and support their employees by adopting a digital transformation culture in the project and its management [20]. [Digital project management structures] need to be adaptable in the face of external environment (digital/technological) changes and require clear role distributions and task definitions that reflect digital tasks in projects[21].
    2. Technology: Part two: Task manager. Being organized is key to digital projects. In broad terms, it’s a mix of social, mobile, analytics, cloud, and the Internet of Things (IoT). It is essential to adopt such technologies for the organization and management of digital works, which facilitate planning, implementation, continuous follow-up , and the use of quality assurance systems. Technology has been used as a tool in optimising processes and interaction among members of the digital working project group [22]. According to Love and Jane (2019) [23], the development of digital technologies, including information modelling, Internet-of-Things, and sensors, has made it possible to enhance project management and activities by automating conventional manual-based processes on paper. The overriding reason for investing in digital technology projects is to give managers fast, high-quality information to help them make better decisions, track performance trends, and/or cut costs.
    3. Digital Innovation: Digital innovation is one of the cornerstones underpinning digital projects and their management. The use of digital technology in the innovation process generates new administrative processes, activities, and practices, converting radical change into the nature and structure of new products and services that create value for digital projects. (Nambisan et al., 2017). (Barthel, 2021). The innovation of the digital world lies at the heart of project and project-related management’s digital transformation, which allows them to revolutionize how projects become valuable through disruptive management systems and solutions unique to digital projects [24][25].

    2-5- Linking the variables to the research hypotheses

      1. The Relationship Between Task Definition and Digital Project Management: So sharp and precise boundary work in generative AI outputs to help with digital projects. And it draws clear lines around the work and expectations. The better-organized, neater, knowable the inputs or tasks are, the clearer, more accurate, and more recognizable the quality of their outputs will be. This clarity leads to higher-quality AI predictions and the development of new, innovative concepts and solutions that support digital PM through informed decision-making. Task analysis also reduces errors and enables good performance and success with digital projects [26]. From this, the following hypothesis is derived:

      H11: There is a statistically significant effect of task definition on the success of digital project management in the studied entity.

      1. The Relationship Between the Contribution of Generative AI: Generative AI helps us to do, improve, and even automate many things that humans have done (or machines), such as: Artificial intelligence is clearly one of the most powerful technological advances -- and not just in terms of saved time, economic value creation, and social implications. Work previously performed by humans is now being executed by autonomous machines and digital technologies that are in charge of making critical decisions in digital projects (Pereira et al., 2024). Hossain et al. (2024), generative AI responds quickly and strategically to decisions based on the best combination of all available inputs and levels that can influence project development. These project management AI solutions provide several benefits: they automate routine tasks, enhance decision-making, and provide a deeper understanding of digital project outputs. The following hypothesis is derived [27][28]:

      H12: There is a statistically significant effect of the interaction method dimension on the success of digital project management in the studied organization.

      1. The relationship between interaction method and digital project management: Here, improved dialogue and interaction with AI enable generative AI to follow user direction and provide straightforward guidance on how they can help the digital project succeed. It is an important consideration for achieving efficient AI and improved project outcomes, particularly given the growing prominence of AI in projects [29] . As Victor (2023) argues, “the method of interaction and use of generative AI will be pivotal in the context of digital project management. When leveraged appropriately, generative AI can enhance productivity on digital projects and reduce human error. The use of these strategies to reduce defects in software development projects could be a critical factor in assessing project quality, as mistakes can occur at any step. AI makes project management better by offering a broader perspective on potential outcomes. The following hypothesis is derived [30]:

      H13: There is a statistically significant effect of the AI ​​contribution dimension on the success of digital project management in the studied entity .

      1. The Relationship Between AI Structure and Digital Project Management: AI infrastructure is a cornerstone in the development and evolution of digital initiatives. It covers the basics of interaction, processing, idea generation, and the creative elements of a digital project. It is an important part of increasing efficiency of digital project processes as the framework provides procedures for sorting and classifying data and information, limits learning, thereby helping to improve the accuracy and clarity with which results are realised; progress made; speed achieved in completion of digital projects [31]. Noy (2023) highlights the role of generative AI structure in project work as it organizes and shapes information flows, while also managing and enhancing quality information flow, further building predictive capacity, which underpins operational decision-making in digital project management as well as supporting growth and process acceleration on a digital project; It fosters innovation and new ideas based on generative AI processes” The following hypothesis is derived [32]:

      H14: There is a statistically significant effect of the AI ​​structure dimension on the success of digital project management in the studied organization.

      1. The relationship between human personality and digital project management: You could definitely say that human personality is an important factor in how generative AI methods and approaches are used in digital projects. Human attributes such as openness, experience and skills see employees differing in the extent they can effectively engage with generative AI techniques and thus derive maximum value from them in support of a digital project [33]. Riedl, (2022), signals the signi cance of e ective applications generators AI since it help s to optimize and improve e ciency and quality in digital processes for project work as well t he decision on a well grounded AI both put modi edly from clear output s. And in particular, it promotes and supports the innovation process in the projects, so that one of the paramount characteristics of AI is the creation of new content and products: this helps  keep generating and sustaining new ideas and solutions for a digital project. The following hypothesis an be deduced[34]:

      H15: There is a statistically significant effect of the human personality dimension on the success of digital project management in the studied organization.

      1. Practical Framework and Discussion of Results
        • Coding of the Study Scale, (Normal) Distribution, and Scale Reliability

      The study variables and dimensions were coded transparently, making them easy to interpret. This is because data needs to be processed and statistically analyzed using specialized software, such as SPSS or Amos version. 26. The current code attempts to provide short and distinct symbols for each dimension and principal variables (e.g., X for the independent variable, Y for the dependent) to help researchers when conducting statistical analyses or interpreting structural models.

      Normality is a basic rule that should be tested, even when we are applying different parametric statistical tests or equations, as in multiple statistical analyses such as path analysis and structural modeling. This distribution is evaluated by calculating the Coefficients of Skewness and Kurtosis. Values close to ±1.96 indicate that the sample response is normally distributed and satisfies the normality assumption, enabling advanced statistical analysis of the data [35].

      Variable The dimensions The symbol عدد الأسئلة Skewness Kurtosis Cronbach's Alpha
      Generative Artificial Intelligence Task Definition X X1 4 -1.766 1.654 87.7%
      Contribution of Artificial Intelligence X2 4 -1.008
      Interaction Methodology X3 4 -1.124
      Structure of Artificial Intelligence X4 4 -1.432
      Human Personality X5 4 -1.087
      Successful Digital Project Management Organizational Structure Y Y1 4 -1.553
      Technology Y2
      Digital Innovation Y3
      Table 2. Table (2) Coding of the Study Scale, (Normal) Distribution, and Scale Reliability “Source: Prepared by the researcher”.

      The table above presents the preliminary statistical analysis results for the study’s variables and dimensions. The reliability findings indicate that all the scale factors have very high internal consistency, with Cronbach’s alpha scores ranging from 87.1% (for factor X5, Human Personality) to 92.6% (for factor X2x, Contribution of AI). All of these values are well above the acceptable threshold of 70%, indicating that the instrument's measurements are reliable and fit for further analysis. For the normal distribution, skewness and kurtosis for all dimensions are within a good range, indicating that the data are also relatively normally distributed. The absolute values of skewness were not larger than 2 (the largest was 1.766), and, similarly to kurtosis, the largest value did not exceed 7 (in this case, 1.654). This enables the analysis to employ state-of-the-art parametric statistical techniques, including Structural Equation Modeling (SEM).

      3.2 Descriptive Statistics

      This section of the analysis seeks to understand the reality of the study variables by investigating the dimensions of each variable from the perspectives of a selected sample of 188 employees from the Investment Authority in the Holy Karbala Governorate. The degree of responsiveness to respondents' thoughts will be assessed based on their responses to the questionnaire items, using a five-point Likert scale.

      The table below displays the results of calculating the arithmetic mean of the respondents' responses.

      Weights Direction of response Response scale: Weighted average
      84.2% 100% Strongly agree Very good 4.21- 5
      68.2% 84% Agree Good 3.41- 4
      %52.2 68% Neutral Average 2.61- 3
      36.2% 52% Disagree Poor 1.81- 2
      20% 36% Strongly disagree Very poor 1- 1
      Table 3. Table (3) Weighted Mean and Response Level Source: Hair, J. F., Hult, G. T. M., Ringle, C. M., & Sarstedt, M. (2017). “A Primer on Partial Least Squares Structural Equation Modeling (PLS-SEM),” 2nd Ed. Thousand Oaks, CA: Sage, p.289 [35] .

      The comparison and dimensions aimed to achieve the minimal coefficient of variation and the maximal degree of relative significance, indicating high consistency and response, while also assessing the levels of availability, practice, interest, and homogeneity within the studied entity concerning the primary dimensions and variables.

      1) Generative Artificial Intelligence

        The overall results: The results of the Investment Authority employees' responses revealed that the mean values for the Generative Artificial Intelligence variable as a composite variable were high, including the arithmetic mean (3.437), and the rate of consent=68.7% from the maximum value on the scale. This percentage attest to employees' understanding of the growing role that generative AI plays as a tool for ideating creative ideas and novel, adaptable solutions in line with [1]. A high level of concord is a testimony that AI has taken root in the organizational culture at the Authority in multiple aspects to add value to digitized project process as observed by (Ban 2023) [2].

        The breakdown of the interpretations of generative AI dimensions was:

        • Interaction Method: The top dimension of generative AI was "Interaction Method" with the highest average (3.654), and the uniformity degree is (73.1%). The ranking emphasizes the significance of human-AI collaboration towards collective intelligence in digital project activities as proposed by Huang et al. (2026). The fact that such a large proportion of the organisation’s staff see clarity and minimised friction between human activity and generative AI systems as critical to driving effective production of high quality, imaginative content is key to delivering reliable results for insight-led decision making [11].
        • Task Definition: This dimension, ranked second after “Task Definition,” was the least dispersive (with a mean score of 3.532 and an agreement rate of 70.6%), yet it also shows that employees agree about this issue to a great extent. This list reinforces the fact that clear, crisp digital task definitions using generative AI are table stakes. According to Galkin (2025), the degree of clarity of a task determines whether it becomes automatic, and the quality tends to be high. High agreement on this dimension supports the claim that the system-generated tasks are well-formulated, analyzable, and practical [8].
        • Human Character: Mean = 3.414, agreement = 68.3%, the third strongest, supporting the hypothesis that humans rank more from top to bottom than a robot would. It's something that reminds us of the crucially effective influence humans can have on shaping the outputs of generative AI. As Weng et al. (2024) suggest, people's skills and experience enable them to apply these technologies and optimise processes creatively. Such a high majority confirms that the company's employees recognize how important/human these skills and feedback are for adjusting to current digital innovations and improving project management productivity [14].
        • AI Structure: This section under "AI Structure" ranked fourth, with an average score of 3.367 and an agreement rate as high as 67.3%. This factor consisted of technical tools, data quality and processing and consistency with project activities [2]. While the average is reasonable, which declines and indicates that employees may have continued concerns around the flexibility of the design architecture (designperflex), or better synergy between digital devices and generative AI mechanism to enhance performance with fewer errors (commaderesinerror), as Yan et al. (2024) [13].
        • AI Contribution: The least dimension is “AI Contribution,” which had the lowest mean (3.219), the lowest agreement rate (64.4%) based on our analytics session, and the highest dispersion (27.6%). This order lists what is perceived to be the most confusing for employees when it comes to how to replace/supplement human effort in completing tasks, i.e., AI contributions, as discussed in Feltons (2023). This and the relatively low score suggest that employees may not yet have settled on what good looks like when it comes to seeing generative AI a part of their daily work, or that it's all still in he early stages as far as integrating with human effort within the company For the generative AI variable and its dimensions [9],
        Dimensions of the generative AI variable Mean S.D Agreement percentage C.V Dimensional arrangement
        1 Task definition 3.532 0.632 70.6% 17.9% 2
        2 Contribution of AI 3.219 0.888 64.4% 27.6% 5
        3 Interaction methods 3.654 0.635 73.1% 17.4% 1
        4 Structure of AI 3.367 0.785 67.3% 23.3% 4
        5 Human personality 3.414 0.724 68.3% 21.2% 3
        The generative AI variable 3.437 0.733 68.7% 21.5%
        Table 4. Table 4 presents descriptive statistics. Source: Researcher used SPSS statistical software.”

          2) Digital Project Management Success

          The opinions of the Authority's employees on "success of digital project management" were average - good, respectively, with a total arithmetic mean of 3.339, and a related rate of agreement to (66.8%), including the maximum range value. According to Tommasi ( 2018), this percentage reflects employees' understanding of the significance and centrality of the organizational frameworks, management, and co-ordination that are part of working in multi-activity digital project environments [17]. The standard deviation of the total factor (0.741) and dispersion (22.3%) show an acceptable variation in the opinions that opens the path to further advancement of digital integration factors' mechanisms as well as data-driven decision mechanisms, according to Al-Mawhab (2025) [15]."

          This is how the nuts and bolts of what it takes to succeed in digital project management were explained:

          • Digital Innovation: This dimension was rated first across all dimensions of digital project management success, with a mean score of 3.502 and an agreement level of 70.0%. Employees agree to some extent: success of digital projects, employees believe, is in their capacity to develop new management processes and solutions – so this ranking confirms the perception of employees that – in Barthel’s (2021) [25] words ‘digital innovation … plays a central role within digitization concerning projects.’ This means that the company is aware of how fundamental it is to apply digital technology to transform its generation process into one that delivers results superior to those achieved by competitors, according to Gonçalves et al. (2023) [18].
          • Organizational Structure: dimension “Organizational Structure“, the second dimension (mean = 3.329) turned out to have an agreement rate of 66.6% and a disagreement rate of 22.6%. This finding also aligns with the importance that employees attach to developing agile organizational structures that support digital transformation and an adaptive culture. This reflects a trend in online environments in particular, as Bonanomi (2020) [21] . This list of factors contributing to the success of projects makes clear that a great deal of organizational flexibility is required to align roles and duties effectively with digital (rather than clinging to obsolete inflexibilities) to speed up shifts and mobility in fast-paced markets, cf. (2019:257).
          • Technology: The "Technology" variable ranked in the lowest position, with the lowest mean (3.187) and a 63.7% agreement rate, and an intermediary dispersion rate (25.2%). Although technology plays a significant role in the management of digital projects, automating old processes and facilitating good decision-making [23], “Last” ranking may imply real challenges with the full adoption or optimized use of the available technology mix. This may indicate a relative decrease in organizational activities, hindering managers from receiving timely, high-quality information to manage efficiently. Projects.
          Dimensions of the Digital Project Management Success Variable Mean S.D Agreement percentage C.V Dimensional arrangement
          1 Organizational Structure 3.329 0.754 66.6% 22.6% 2
          2 Technology 3.187 0.804 63.7% 25.2% 3
          3 Digital Innovation 3.502 0.664 70.0% 19.0% 1
          The Digital Project Management Success Variable 3.339 0.741 66.8% 22.3%
          Table 5. Table (5) A summary of descriptive indicators for dimensions of the digital project management success variable Source: Researcher used SPSS statistical software.”

          3-3- Confirmatory factor

          The Confirmatory Factor Analysis (CFA) is an important step in structural modeling that assesses how closely the factor structure of the variables approximates the theoretical model adopted for the study. To determine the model's reliability and validity for further testing, the researcher must also scrutinize the indices of fit, which indicate how well the field data represent the theoretical model. Table 1: Basic Rules for Judging the Model Fitting quality The ratio of Chi-squared value to degree of freedom (chisq/df) indicator may not exceed the allowable limits Good Fit Indexes (GFI), Comparative Fit Indexes (CFI): improve model reliability. Lastly, the RMSEA indicates that a decreasing difference between the model and sample data supports the instrument's ability to be measured accurately and reliably by what it is intended to measure (Costello & Osborne, 2005).

          (Indicators) (Match quality rule)
          X²/df: The ratio between chi-squared and degrees of freedom Less than or equal to 3
          GFI: Good Fit Index Greater than or equal to 0.90
          CFI: Comparative Fit Index Greater than or equal to 0.95
          RMSEA: Root Mean Squared Error Less than 0.05 or 0.08
          Table 6. Table (6): Indicators of CFA match quality Source: Hair, J. F., Hult, G. T. M., Ringle, C. M., & Sarstedt, M. (2017). “A Primer on Partial Least Squares Structural Equation Modeling (PLS-SEM),” 2nd Ed. Thousand Oaks, CA: Sage, p.289 [35] .

          The results from the confirmatory factor analysis are presented in a table and a figure, where we may observe that all of the item loads in their supposed factors were greater than this reference level (40%), which confirmed not only that all these items really belonged to their measurement dimension, but also showed us that our statistical construct was validated. Therefore, based on the research design, the study's scale was confirmed as appropriate, with five independent and three dependent variables, thereby meeting the fit, validity, and reliability criteria.

          Items path The dimension Estimate S.E. C.R. P Label
          Confirmatory factor analysis of Generative Artificial Intelligence
          X11 <--- Task Definition .748 .072 11.644 *** Accepted
          X12 <--- .816
          X13 <--- .776 .070 12.220 ***
          X14 <--- .782 .074 12.341 ***
          X21 <--- Contribution of Artificial Intelligence .662 .090 9.591 ***
          X22 <--- .773
          X23 <--- .801 .090 11.972
          X24 <--- .766 .090 11.343
          X31 <--- Interaction Methodology .742 .099 10.894
          X32 <--- .757
          X33 <--- .768 .094
          X34 <--- .766 .094
          X41 <--- Structure of Artificial Intelligence .798 .085
          X42 <--- .787
          X43 <--- .741
          X44 <--- .718
          X51 <--- Human Personality .694
          X52 <---
          X53 <---
          X54 <---
          Confirmatory factor analysis of Successful Digital Project Management
          Y11 <--- Organizational Structure .769 Accepted
          Y12 <--- .789 .086 12.126 ***
          Y13 <--- .781 .080 11.982 ***
          Y14 <--- .786 .079 12.067 ***
          Y21 <--- Technology .728
          Y22 <--- .751 .099 10.630
          Y23 <--- .783 .100 11.111
          Y24 <--- .816 .098 11.606
          Y31 <--- Digital Innovation .768
          Y32 <--- .804 .081
          Y33 <--- .748 .085
          Y34 <--- .767 .085
          Table 7. Table (7) Confirmatory factor analysis of study variables “Source: Researcher used AMOS statistical software.”

            3-4- Testing and analyzing the study hypotheses

            This part of the study will shift from descriptive statistics to inferential analysis, examining causal inferences among research variables. Amos was then used to perform structural equation modeling (SEM). Ver. 26 software was used to confirm the sub-hypotheses and the main hypothesis. Thus, it is designed to examine the extent to which dimensions of generative AI (task definition, AI contribution, interaction type, the form of the computer system that integrates AI [AI structure], and human personality) can predict variations in digital PM success across these dimensions. Hypotheses will be accepted or rejected based on specific statistical thresholds (such as standardized path coefficients, CR values that need to exceed the critical value, and so on), i.e., by levels of significance of effects (measured via p-value). These criteria will be listed in subsequent tables and graphs.

            Main (First) Hypothesis:

            There is a statistically significant effect of a strong personality and its dimensions on the success of digital project management.

            As per the confirmatory factor analysis and path model shown in the figure, it is evident that a good amount of "goodness of fit" and consistency is present in the model, which could be used for testing hypotheses. Weighted chi-squared (CMIN/DF) was about 1.915, acceptable (<3). The GFI was optimal (1.000), and the CFI also exceeded the threshold (0.968). The RMSEA was 0.062, less than.08. All of these results demonstrate that the aforementioned model is consistent with real field data and demonstrates sound structural relationships between variables.

            The table and figure above present the results of inferential statistics used to test the impact of generative artificial intelligence. The F-value (42.006) is higher than the critical value (3.91), indicating support for the main hypothesis H1: “Generative AI has a statistically significant effect on the success of digital project management.” This finding is also confirmed by a p-value (Sig.) of 0.000, which is less than the significance level (5%). In addition, the R-squared of 0.43indicates that generative AI explai43% of the variance in success in project management, with the remaining variation explained by factors outside of the model.

            The standardized estimate (effect factor) of (0.644), which shows a one-unit rise in generative AI application interest, causing a 0.644 increase in digital project management’s success. This suggests that the better employees understand dimensions of generative AI — such as understanding tasks, drawing on intelligent systems’ contributions to achieve goals, and improvement in digital interaction patterns or creating AI architectures to be more like humans — the better the results will be for digital projects that have three dimensions: organizational structure, technology, and digital innovation. This added value emphasizes that employees’ competence and experience in generating tool use lead to the automation of difficult work, reduced risks, faster job completion, and on-time production, thereby creating additional value and competitive advantage in digital projects across the Investment Authority.

            The path Standard value standard error Critical value (F) Extracted R2 Sig.
            generative artificial intelligence success of digital project management 0.644 0.087 7.876 42.006 43% 0.000
            Table 8. Table 8: Main hypotheses of the impact of generative artificial intelligence on the success of digital project management “Source: Researcher used AMOS statistical software."

            Figure 2. Figure 2: Impact Analysis of Generative Artificial Intelligence on the Success of Digital Project Management Source: AMOS Program 25

            Testing the Sub-Hypotheses of the Dimensions of Generative Artificial Intelligence on the Success of Digital Project Management Using Simple Linear Regression, as follows:

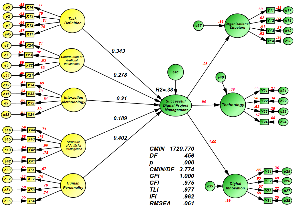
            • Based on the table and figure below, we can conclude that, as indicated by the quality fit indices, the structural model has acceptable reliability and validity. CMIN/DF value of CMIN/DF value approximately 3.774 and a good fit GFI Index of 1.0000. The CFI and TLI both exceeded the minimum criterion. Moreover, the model is clearly identified (RMSEA=0.061), allowing adequate testing of our explanatory hypotheses.

            The interpretations of the hypotheses were as follows:

            ‘Task Definition’ Hypothesis: The findings also affirmed this hypothesis, suggesting a positive influence of task definition on digital-project success. Its standardized score was 0.343, and the cut-off point with a significance level of 0.006 was 9.765. This aligns with what we expect theoretically, as per the theoretical part of the definition: defining tasks precisely in AI transforms problems into real goals to be solved. A precise definition of jobs supports digital automation processes and positively influences more effient procedures in business and sustainability within projects.

            AI Contribution Hypothesis: This hypothesis was significantly rejected, which was used to establish the following hypotheses with an adjusted standardized value of 0.278, critical ratio (CR: z/t) at (7.775), significant level =.000. This demonstrates how influential AI input is to the success of the project. This result supports the critical role of deployed systems in amplifying or substituting for human labor to automate processes and reduce future risk. Together, these technologies enable richer creative and problem-solving experiences that keep digital projects thriving in a crowded market.

            Interaction Method Hypothesis: The results statistically reject this hypothesis; critical value = 1.488, p = 0.05. Despite the emphasis on theorization of interaction and co-operation between humans and intelligent systems to attain collective intelligence, in this particular field sample, this dimension does not play a significant causal role in the success of digital project management. This could be attributed to a skills shortage in managing high-quality generative AI content in today's professional setting.

            AI Building Hypothesis: There was also no evidence against this hypothesis, as we observed 1 degree of freedom at the critical value of 1.777, with p=.092. The flexibility of the technical structure suggests it will help people predict and control activities and experiences within a project. However, the model predicts that rigidity and flexibility in the technical structures used in the sample study do not affect digital management success. This requires reformulating the structures to align more closely with the digital systems used in the project, to minimise risk and improve error management.

            Human personality hypothesis: The output demonstrated support for the human personality Hypothesis; it has the highest standardized value (0.402) and a significance level of 0.009, indicating that this dimension is more efficient for digital project management success. This supports the theoretical view of the central importance of human action, skill , and experience in simulating and being creative with generative machine intelligence. They are the ones with the qualifications needed to bridge digital gaps, thereby directly improving administrative procedures and processes that help address uncertainties in digital projects.

            • The modest R2 of 0.38% in the subpath model suggests that, taken together, generative AI dimensions account for approximately 38% of the variance in successful digital project management. This proportion is a good statistical indicator of the direct effect of these constructs on improving digital outputs, and its complement is attributed to other factors not captured by the present model.

            The interpretations of the hypotheses were as follows:

            • Main (First) Hypothesis:
            • Testing the Sub-Hypotheses of the Dimensions of Generative Artificial Intelligence on the Success of Digital Project Management Using Simple Linear Regression, as follows:
            • Based on the table and figure below, we can conclude that, as indicated by the quality fit indices, the structural model has acceptable reliability and validity. CMIN/DF value of CMIN/DF value approximately 3.774 and a good fit GFI Index of 1.0000. The CFI and TLI both exceeded the minimum criterion. Moreover, the model is clearly identified (RMSEA=0.061), allowing adequate testing of our explanatory hypotheses.
            • ‘Task Definition’ Hypothesis: The findings also affirmed this hypothesis, suggesting a positive influence of task definition on digital-project success. Its standardized score was 0.343, and the cut-off point with a significance level of 0.006 was 9.765. This aligns with what we expect theoretically, as per the theoretical part of the definition: defining tasks precisely in AI transforms problems into real goals to be solved. A precise definition of jobs supports digital automation processes and positively influences more efficient procedures in business and sustainability within projects.
            • AI Contribution Hypothesis: This hypothesis was significantly rejected, which was used to establish the following hypotheses with an adjusted standardized value of 0.278, critical ratio (CR: z/t) at (7.775), significant level =.000. This demonstrates how influential AI input is to the success of the project. This result supports the critical role of deployed systems in amplifying or substituting for human labor to automate processes and reduce future risk. Together, these technologies enable richer creative and problem-solving experiences that keep digital projects thriving in a crowded market.
            • Interaction Method Hypothesis:The results statistically reject this hypothesis; critical value = 1.488, p = 0.05. Despite the emphasis on theorization of interaction and co-operation between humans and intelligent systems to attain collective intelligence, in this particular field sample, this dimension does not play a significant causal role in the success of digital project management. This could be attributed to a skills shortage in managing high-quality generative AI content in today's professional setting.
            • AI Building Hypothesis: There was also no evidence against this hypothesis, as we observed 1 degree of freedom at the critical value of 1.777, with p=.092. The flexibility of the technical structure suggests it will help people predict and control activities and experiences within a project. However, the model predicts that rigidity and flexibility in the technical structures used in the sample study do not affect digital management success. This requires reformulating the structures to align more closely with the digital systems used in the project, to minimise risk and improve error management.
            • Human personality hypothesis: The output demonstrated support for the human personality Hypothesis; it has the highest standardized value (0.402) and a significance level of 0.009, indicating that this dimension is more efficient for digital project management success. This supports the theoretical view of the central importance of human action, skill , and experience in simulating and being creative with generative machine intelligence. They are the ones with the qualifications needed to bridge digital gaps, thereby directly improving administrative procedures and processes that help address uncertainties in digital projects.
            • The modest R2 of 0.38% in the subpath model suggests that, taken together, generative AI dimensions account for approximately 38% of the variance in successful digital project management. This proportion is a good statistical indicator of the direct effect of these constructs on improving digital outputs, and its complement is attributed to other factors not captured by the present model.

            Figure 3.

            Figure 4. Table (9) Analyzing the impact of generative AI dimensions on the success of digital project management

            Source: "AMOS Program"

            1. Conclusions:

            This chapter contains some of the most significant findings made by the stud ie s, which are:

            • The organization’s employees’ responses make it clear that there are strong institutional beliefs in the relevance of GAIs as an innovation enabler and a creator of flexible solutions to technical and administrative issues, with particular emphasis on human-technical effectiveness and clarity of task as grounds for adopting this technology. But the embedding of these instruments in a fully automated systems approach and technical infrastructures is still subject to an organizational mismatch, which should develop further towards a higher degree of coherence and mutual flexibility, from its present phase aiming reorganization towards full empowerment.
            • It can be deduced that the organisational success of digital project management is firmly anchored in its capacity to digitally innovate and reconfigure administrative processes for value creation, buttressed by adaptive new types of hierarchical structures oriented towards engaging with needs emerging from digital transformation however, although there is common agreement that, e.g., growth other than through indirect objectives matters, there remains an application gap with respect to generating applications for the synergetic use of existing technology portfolios for integration in the form of real-time approaches, showing us, as we believe, a significant need to enhance our technological infrastructure to enable effective decision making and competitiveness on a long-term basis.
            • Defining digital tasks well is project management - this is true. By outlining and assessing detailed AI outputs in the form of a general intelligence output specification, complex administrative issues are simplified into simpler ones that can be addressed. This degree of accuracy supports no-nonsense process automation, delivering immediate efficiency gains and keeping digital projects productive as needs change.
            • The significance of smart systems, especially as tools to augment and replace human resources in Automation activities, is an important factor in improving the likelihood of success in digital projects and reducing future risks. Embedding these technologies into the structure of your organization will vastly increase the potential to discover new problem-solving approaches and productize solutions that leverage more sustainable sources of competitive advantage in the digital business era.
            • The existing form of cooperation and interaction between human resources and intelligent systems hasn´t matured sufficiently to enable truly effective digital project management. Despite theories advocating collective intelligence, we are not seeing this impact in practice; the obvious cause is a large skills gap in managing the more advanced content generated by generative AI. This requires further initiatives to provide workers with state-of-the-art digital communication tools.
            • It is found that digital project management quality would not be significantly affected, as the widely used technical infrastructure and equipment do not offer desirable flexibility and compatibility. The absence of statistical evidence for this influence calls for the refactoring and redesign of digital systems to meet on-site requirements. This will reduce bureaucratic errors and increase predictability by integrating technical skills management across a project environment.
            • It is because of this reality that the human element, with its competencies, behaviors, and expertise, remains the first and most explicit factor in achieving success in digital projects and guiding technological outputs towards innovation. When we put into the hands of those who can do what is right, with processes such as the generative, they will develop an equivalent capacity for management and provide more agile affiliation when inertial counteragents drive, and a more robust response-to-action in relation to follow-on digital change.
            1. Recommendations
            • It is suggested that workers' proficiency in formulating and dictating digital tasks be improved through specific training courses in command-line engineering, to control technical outputs and ensure authenticity vis-à-vis actual life. Investing now in turning administrative inconveniences into easy-to-explain business concepts with generative artificial intelligence tools will increase automation efficiency and elevate work quality, helping sustain outstanding performance on digital projects as the market demands progress.
            • Further embedding generative artificial intelligence systems into complex processes and high-cognitive functions in operations will increase our ability to accomplish complex tasks and reduce the number of levels. By using smart technologies to free managers from routine tasks and enable them to make tactical choices guided by the most innovative solutions, digital projects may flourish in an ever-competitive, uncertain business landscape.
            • Addressing the skills gap in employee-intelligent system collaboration mapping can be achieved by designing interactive workshops to build a culture of “collective intelligence” in fieldwork. Concentrating on the skills of engaging with intelligent outputs generated by these technologies will lead to a shift in the dynamics indicative of successful real-world human-machine creative relationships, where this theoretical impact becomes a practical ‘success speech act’ when managing digital projects.
            • The study also suggests increasing the efficiency of computing machines and their peripherals, both hardware and software, so that all available facilities can operate in parallel, enabling data flow-by-data processing in an integrated system. Refactoring the digital process to better serve employees will lead to fewer technical turf wars and fewer policy mistakes in management's strategy for its digital resources, resulting in the highest-quality output for the company's digital projects.
            • Senior executives should focus on investing in the behavioural mobility and digital capabilities of their workforce, as human capital is, above all, what will make or break a successful digital transformation. If educational environments become something real, and dynamic-model interfaces that can be navigated by employees who have learned the dark art of digital simulation, then they would do more to keep technology on its synthesis path; giving the organisation amazing options for quickly responding to jolts in its surrounds – human resources/insolvency/succession etc., and a great leap in both operational or project-steamed-upness.

References

[1] A. M. Felicetti et al., “Artificial Intelligence and Project Management: An Empirical Investigation on the Appropriation of Generative Chatbots by Project Managers,” Journal of Innovation and Knowledge, vol. 9, no. 3, p. 100545, 2024.

[2] L. Banh and G. Strobel, “Generative Artificial Intelligence,” Electronic Markets, vol. 33, no. 1, p. 63, 2023.

[3] A. Barcaui and A. Monat, “Who Is Better in Project Planning? Generative Artificial Intelligence or Project Managers?,” Project Leadership and Society, vol. 4, p. 100101, 2023.

[4] S. Chowdhury, P. Budhwar, and G. Wood, “Generative Artificial Intelligence in Business: Toward a Strategic Human Resource Management Framework,” British Journal of Management, vol. 35, no. 4, pp. 1680–1691, 2024.

[5] O. López-Solís et al., “Generative Artificial Intelligence and Strategic Decision-Making in Entrepreneurial Initiatives: A Systematic Review,” Administrative Sciences, vol. 15, no. 2, p. 66, 2025.

[6] A. R. Doshi and A. Moore, “Toward a Human–AI Task Tensor,” arXiv, arXiv:2503.15490, 2025.

[7] A. Bordas et al., “What Is Generative in Generative Artificial Intelligence?,” Engineering Design Research, vol. 35, no. 4, pp. 427–443, 2024.

[8] D. V. Galkin and W. Wei, “The Role of Generative Artificial Intelligence in Modern Design,” Culture and Experience Science, vol. 57, pp. 25–39, 2025.

[9] E. W. Felton, M. Raj, and R. Siemens, “Occupational Variability in Exposure to Generative Artificial Intelligence,” SSRN Scholarly Paper, no. 4414065, 2023.

[10] D. Goller, C. Gschwendt, and S. C. Volter, “Generative Artificial Intelligence and Career Choice,” The Economics of Labor, p. 102746, 2025.

[11] S. Huang et al., “Human–GenAI Collaboration Across Creative Phases,” International Journal of Information Management, vol. 86, p. 102986, 2026.

[12] S. Wu et al., “Human–AI Collaboration and Task Performance,” Scientific Reports, vol. 15, no. 1, p. 15105, 2025.

[13] L. Yan et al., “Promises and Challenges of Generative Artificial Intelligence for Human Learning,” Human Behavior and Emerging Technologies, vol. 8, no. 10, pp. 1839–1850, 2024.

[14] X. Weng et al., “Self-Regulated Learning With ChatGPT,” Computers and Education: Artificial Intelligence, vol. 7, p. 100315, 2024.

[15] J. F. Hair et al., Multivariate Data Analysis, 7th ed. Upper Saddle River, NJ, USA: Pearson Prentice Hall, 2010.