Login
Section Business and Economics

Financial Literacy, Government Support, and Fintech Adoption as Drivers of SME Sustainability Performance

Vol. 11 No. 1 (2026): June :

Irawan Irawan (1), Andueriganta Fadhlihi (2), Ina Rahmi Diwasya (3), Sri Astuti (4)

(1) Lecturer in the Department of Economics and Business, Politeknik Negeri Lampung, Indonesia
(2) Lecturer in the Department of Economics and Business, Politeknik Negeri Lampung, Indonesia
(3) Lecturer in the Department of Economics and Business, Politeknik Negeri Lampung, Indonesia
(4) Lecturer in the Department of Economics and Business, Politeknik Negeri Lampung, Indonesia
Fulltext View | Download

Abstract:

General Background The rapid expansion of financial technology has reshaped financial practices among Micro, Small, and Medium Enterprises in Indonesia, particularly within the context of digital economic transformation. Specific Background In Bandar Lampung City, despite government digitalization initiatives, fintech utilization among MSMEs remains uneven, with persistent reliance on manual financial systems affecting sustainability outcomes. Knowledge Gap Existing technology adoption models insufficiently explain fintech adoption by MSMEs when institutional support, financial literacy, trust, and sustainability dimensions are jointly considered in a local Indonesian setting. Aims This study examines determinants of fintech adoption and evaluates its role in shaping MSME sustainability performance across economic, social, and environmental dimensions. Results Using a quantitative survey of 200 MSMEs and SEM-PLS analysis, financial literacy, government support, trust, perceived usefulness, and perceived ease of use were found to significantly shape fintech adoption, while user innovation showed no direct relationship. Fintech adoption demonstrated a strong association with sustainability performance. Novelty This study integrates Technology Acceptance Model constructs with institutional and sustainability perspectives to explain fintech adoption mechanisms in regional MSMEs. Implications The findings highlight the importance of coordinated government policies and financial literacy initiatives in fostering fintech-driven sustainability among MSMEs within emerging digital economies.


Highlights:




  • Multiple internal and institutional factors jointly explain digital financial system usage among small businesses.




  • Digital financial system usage aligns with economic, social, and environmental business outcomes.




  • Individual innovativeness alone does not translate into technology usage without supporting conditions.




Keywords: Fintech, Financial Literacy, Government Support, User Innovation, Sustainability Performance, MSMEs

Downloads

Download data is not yet available.

Introduction

The development of financial technology (fintech) has become one of the main drivers of digital economic transformation in Indonesia. Reports [1] state that the value of Indonesia's digital economy has reached USD 77 billion and is projected to increase to USD 130 billion by 2025. This development has also driven changes in people's transaction patterns, including Micro, Small, and Medium Enterprises (MSMEs). [2] shows a significant increase in electronic money and QRIS transactions with more than 29 million merchants, the majority of which are MSMEs.

Fintechprovides efficient solutions for MSMEs in accessing financing, maintaining digital financial records, and improving operational efficiency and transparency of financial reports. In this context, adopting fintech is a key strategy for MSMEs to achieve sustainability performance, encompassing economic, social, and environmental dimensions, as outlined in the Triple Bottom Line concept [3]. However, not all MSMEs have the same capabilities and readiness to adopt this technology. Low digital literacy, limited access to capital, and minimal trust in the digital financial system remain major obstacles.

In Bandar Lampung City, the government has initiated the Lampung Go Digital program to accelerate the digitalization of MSMEs through training, mentoring, and partnerships with various fintech platforms. However, fintech adoption among MSMEs remains low and uneven. Most businesses still use manual record-keeping systems, which impacts the quality of financial reports and business efficiency. Therefore, it is important to examine the factors influencing fintech adoption among MSMEs and assess the extent to which this technology contributes to improving business sustainability performance.

Based on the results of the literature review, the Technology Acceptance Model (TAM) theory developed by [4] has become one of the main theoretical frameworks to explain technology adoption behavior. This model emphasizes two main constructs: perceived usefulness and perceived ease of use. However, in the context of MSMEs, these two constructs need to be expanded by considering external factors such as financial literacy, government support, trust in technology, and user innovation. The addition of these external variables is expected to provide a more comprehensive understanding of fintech adoption behavior in the local Indonesian context.

This research focuses on identifying and analyzing factors influencing fintech adoption by MSMEs and assessing its impact on business sustainability performance in Bandar Lampung City. The results are expected to provide an empirical basis for the government, academics, and fintech service providers in designing policies and strategies to strengthen sustainable MSME digitalization.

Literature Review and Hypothesis Development

1. Technology Acceptance Model (TAM)

The Technology Acceptance Model (TAM) developed by [5] explains that individual acceptance of technology is influenced by two main constructs, namely Perceived Usefulness (PU) and Perceived Ease of Use (PEOU). PU indicates the extent to which a person believes that the use of technology can improve their performance, while PEOU describes the extent to which technology is considered easy to use without requiring significant effort. Various studies have shown that these two factors have a significant influence on financial technology adoption decisions [6]; [7]. However, TAM has limitations because it does not consider external factors such as institutional support, financial literacy levels, and user trust in digital systems, which in the context of MSMEs in developing countries greatly influence technology adoption behavior.

2. Triple Bottom Line (TBL)

The Triple Bottom Line (TBL) concept introduced by [3] emphasizes that business sustainability must be viewed from three main dimensions: economic (profit), social (people), and environmental (planet). In the context of MSMEs, the application of the TBL principle encourages business actors to not only focus on financial profit but also pay attention to social welfare and environmental impact. The application of technology such as fintech can support the achievement of these three aspects through financial efficiency, transaction transparency, and resource optimization.

3. Institutional Theory

Institutional Theory[8] explains that organizational decisions to adopt technology are driven not only by internal factors, but also by external pressures such as government regulations, social norms, and industry practices. Government support in the form of policies, regulations, training, and easy access to financing can encourage the rate of fintech adoption by MSMEs [9];[10]. Therefore, the role of government is an important catalyst in creating an inclusive digital ecosystem.

4. Individual Innovation Theory

The theory of individual innovation explains that a person's level of innovation influences their tendency to adopt new technology [11]. MSMEs with innovative characteristics tend to be quicker to try digital solutions such as fintech applications in their business activities. This user innovation is an important factor that bridges technological progress and real-world applications at the business level [12].

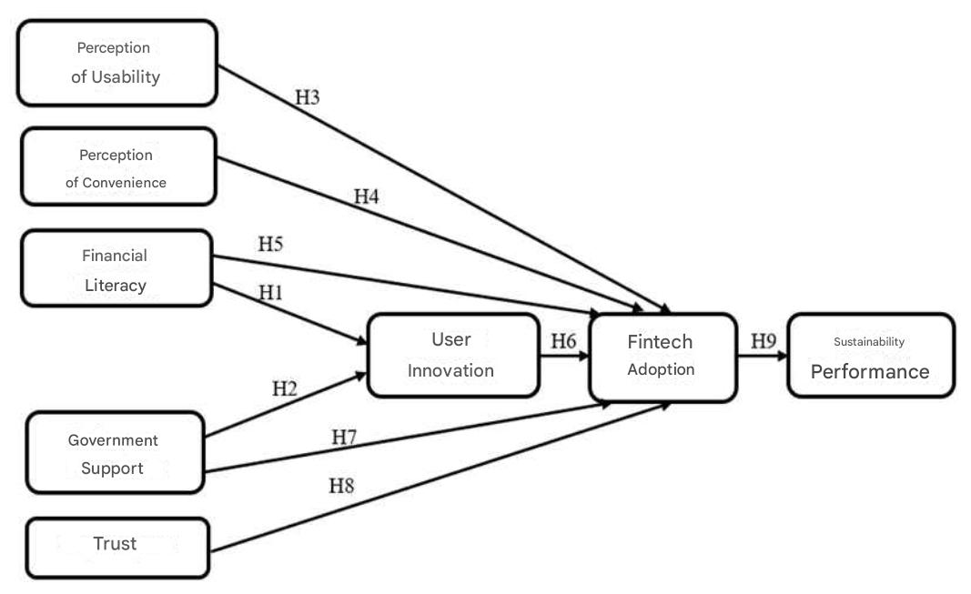
Hypothesis Development

Based on previous theories and research, the development of the hypothesis in this study is as follows:

a. Financial Literacy and User Innovation

Financial literacy helps MSMEs understand the benefits and risks of using fintech services, which ultimately encourages innovative behavior in the use of financial technology.

H1:Financial literacy has a positive influence on user innovation in fintech adoption in MSMEs.

b. Government Support and User Innovation

Government support through policies, training, and access to digital financing can improve the innovative capabilities of MSMEs.

H2:Government support has a positive impact on user innovation in fintech adoption in MSMEs.

c. Perception of Fintech Usability and Adoption

The higher the perception of business actors regarding the usefulness of fintech, the greater their tendency to adopt it in business activities.

H3:Perceived usefulness has a positive influence on fintech adoption in MSMEs.

d. Perception of Ease and Adoption of Fintech

Ease of use of fintech systems is an important driving factor in technology adoption decisions, especially for business actors with technical limitations.

H4:Perception of convenience has a positive influence on fintech adoption in MSMEs.

e. Financial Literacy and Fintech Adoption

A good understanding of finance encourages MSMEs to be more confident in using fintech platforms.

H5:Financial literacy has a positive influence on fintech adoption in MSMEs.

f. User Innovation and Fintech Adoption

MSMEs with high levels of innovation are more open to technological change and tend to be early adopters of fintech.

H6:User innovation has a positive impact on fintech adoption.

g. Government Support and Fintech Adoption

Government policies supporting the digitalization of MSMEs have encouraged increased trust and adoption of fintech services.

H7:Government support has a positive impact on fintech adoption in MSMEs.

h. Fintech Trust and Adoption

Trust in data security and the credibility of fintech providers are key factors in the decision to use financial technology.

H8:Trust has a positive influence on fintech adoption in MSMEs.

i. Fintech Adoption and Sustainability Performance

The use of fintech enables MSMEs to increase efficiency, transparency, and better financial management, thus impacting economic, social, and environmental sustainability.

H9:Fintech adoption has a positive impact on the sustainability performance of MSMEs.

Conceptual Research Model

Figure 1. Research Model

Method

A. Research Design

This research uses a quantitative approach with an explanatory survey method, which aims to explain causal relationships between variables through hypothesis testing. This approach is used to determine the influence of internal and external factors on fintech adoption and its impact on the sustainability performance of MSMEs in Bandar Lampung City.

This study adopts the theoretical framework of the Technology Acceptance Model (TAM) [5], Triple Bottom Line (TBL) [3] and Institutional Theory [8] as a conceptual basis to explain the technology adoption behavior and business sustainability of MSMEs.

B. Research Population and Sample

The research population is all Micro, Small and Medium Enterprises (MSMEs) operating in Bandar Lampung City, with the following criteria:

1. Has been operating for at least one year.

2. Have used or have used fintech services (digital payments, online financing, or digital accounting applications).

3. Have business actors who can fill out the questionnaire independently.

The sampling method used purposive sampling by considering these criteria. Based on data [13], there are 60,696 MSME units. Referring to the formula [14], the minimum sample size is 5–10 times the number of indicators, so the appropriate sample size is 200 respondents, obtained from 19 sub-districts in the research area.

C. Data Types and Sources

The types of data used are primary data and secondary data.

1. Primary dataobtained by distributing closed questionnaires with a Likert scale (1–5) to MSME actors.

2. Data secondary obtained from local government reports, BPS, Bank Indonesia, and previous research results related to digitalization and MSME performance.

D. Data Analysis

The data analysis method was carried out using statistical application software, namely Smart PLS (Partial Least Square) V.4.0.

E. Measurement Model (Outer Model)

1. Validity Test

a. Convergent Validity Test

The basis for decision making is as follows:

Factor loading value >0.5 then convergent validity is fulfilled

If the factor loading value is <0.5, the validity value is not met.

b. Discriminant Validity Test

2. Reliability Test

a. Composite Reliability

The basis for decision making is as follows:

Composite Reliability Value > 0.7 then reliability is met

Composite Reliability Value < 0.7 means reliability is not met

b. Cronbach Alpha Reliability

The basis for decision making is as follows:

Cronbach Alpha value > 0.7 means reliability is met

Cronbach Alpha value < 0.7 means reliability is not met

F. Structural Model (Inner Model)

1. Coefficient of Determination (R2)

2. Path Coefficient

G. Hypothesis Testing

Based on the hypothesis testing criteria in Table 1, the decision to accept or reject the hypothesis is determined by comparing the t-statistic value with the t-table value at the 1%, 5%, and 10% significance levels. If the t-statistic value is greater than the t-table value at the 1% significance level, the hypothesis is declared to have a positive and highly significant effect. Furthermore, if the t-statistic value is greater than the t-table value at the 5% significance level, the hypothesis is declared significant. Meanwhile, if the t-statistic value is only greater than the t-table value at the 10% significance level, the resulting effect is categorized as weak. Conversely, if the t-statistic value is smaller than the t-table value at the 10% significance level, the hypothesis is declared insignificant or has a negative effect.

Table 1. Hypothesis Testing

Results and Discussion

A. Results

1. Convergent Validity Test

Based on the validity test results in Table 1, all indicators in each construct showed high loading factor values. The fintech adoption indicators (AF1–AF3) had loading factor values ​​ranging from 0.883 to 0.924, while the government support indicators (DP1–DP3) were in the range of 0.893 to 0.899. The user innovation indicators (IP1–IP3) showed loading factor values ​​between 0.887 and 0.912, while the trust indicators (K1–K3) had values ​​ranging from 0.902 to 0.907. Furthermore, the sustainability performance indicators (KKE1–KKE3) and financial literacy (KKL1–KKL3) each showed loading factor values ​​above 0.860. The perceived usefulness indicators (KKS1–KKS5) had loading factor values ​​between 0.869 and 0.887, while the perceived ease of use indicators (KM1–KM3) showed values ​​ranging from 0.901 to 0.909. Furthermore, indicators KP1–KP4 and LK1–LK3 also had loading factor values ​​above 0.880. Overall, the loading factor values ​​for all indicators met the validity criteria, thus all indicators were declared valid and could be used in further analysis.

Table 2. Validity test results

2. Instrument Reliability Test

Based on the reliability test results in Table 3, all research variables had Cronbach's Alpha values ​​above 0.70. The fintech adoption variable had a Cronbach's Alpha value of 0.895, government support of 0.878, user innovation of 0.885, trust of 0.889, sustainability performance of 0.970, financial literacy of 0.880, perceived usefulness of 0.918, and perceived ease of use of 0.888. These values ​​indicate that each construct has a good level of internal consistency, thus all research instruments are declared reliable and can be used in further analysis.

Table 3. Reliability Test Results

3. Coefficient of Determination(R2)

Table 4 shows the results of the coefficient of determination (R²) and Adjusted R² for each endogenous variable. The R Square value for fintech adoption is 0.896 with an Adjusted R Square of 0.893, which means that 89.6% of the variation in fintech adoption can be explained by the independent variables in the model, while the remaining 10.4% is influenced by other variables outside the model. Furthermore, user innovation has an R Square value of 0.875 and an Adjusted R Square of 0.874, which indicates that 87.5% of the variation in user innovation can be explained by the independent variables, while the remaining 12.5% ​​is influenced by other factors outside the model. As for sustainability performance, it has an R Square value of 0.861 with an Adjusted R Square of 0.860, which indicates that 86.1% of the variation in sustainability performance can be explained by the independent variables in the model, while the remaining 13.9% is explained by other variables outside the study. Overall, the coefficient of determination values ​​indicate that the research model has strong explanatory power.

Table 4. Coefficient of Determination

4. PLS SEM Analysis

a. Evaluation of Measurement Model (Outer Model)

Based on Figure 2 (the initial Outer Model), all constructs, such as Perceived Usefulness, Perceived Ease of Use, Financial Literacy, User Innovation, Government Support, and Trust, are measured using reflective indicators. Furthermore, the constructs of Fintech Adoption and Sustainability Performance are also evaluated using directly linked indicators. The visualization results show that most indicators have high loading values, thus generally meeting the initial criteria for measurement feasibility.

Figure 2. Initial Outer Model

Based on the results of the measurement model evaluation presented in Table 5, it can be seen that all research constructs have met the reliability and validity criteria required in SEM-PLS analysis. Construct reliability evaluation was conducted by examining the Cronbach's Alpha and Composite Reliability (CR) values, while convergent validity was assessed using the Average Variance Extracted (AVE) value.

The reliability test results show that all constructs have Cronbach's Alpha values ​​above the minimum limit of 0.70. The Fintech Adoption construct obtained a Cronbach's Alpha value of 0.895, Government Support of 0.878, User Innovation of 0.885, Trust of 0.889, Sustainability Performance of 0.970, Financial Literacy of 0.880, Perceived Usefulness of 0.918, and Perceived Convenience of 0.888. These values ​​indicate that the indicators in each construct have a very good level of internal consistency.

Furthermore, based on the Composite Reliability values, all constructs also showed values ​​above 0.70, indicating high reliability. Composite Reliability values ​​ranged from 0.925 to 0.973, with the highest value for the Sustainability Performance construct (0.973) and the lowest for the Government Support construct (0.925). This indicates that all constructs were able to measure the latent variables consistently and reliably.

Convergent validity testing was conducted by examining the Average Variance Extracted (AVE) value. Based on Table 5, all constructs have AVE values ​​above 0.50, indicating that more than 50% of the indicator variance can be explained by their respective latent constructs. The AVE values ​​for the Fintech Adoption construct are 0.826, Government Support 0.804, User Innovation 0.814, Trust 0.818, Sustainability Performance 0.767, Financial Literacy 0.807, Perceived Usefulness 0.802, and Perceived Convenience 0.817. Thus, all constructs in this study have met the convergent validity criteria.

Table 5. Reliability and validity constructs

b. Evaluation of Assessment in Structural Model Test (Inner Model)

1)Hypothesis Test

Based on Table 6, the results of the structural model testing using the bootstrapping technique, it can be seen that most of the relationships between constructs in this study showed significant effects. Hypothesis testing was conducted by examining the T-statistics and P-values ​​to assess the significance of the influence between latent variables.

The test results show that Financial Literacy and Government Support have a positive and significant influence on User Innovation, indicating that increased financial understanding and government support can encourage innovation in the use of financial technology. Furthermore, Perceived Usefulness, Perceived Ease of Use, Financial Literacy, Government Support, and Trust have been shown to significantly influence Fintech Adoption, indicating that these factors play a crucial role in encouraging individuals to adopt fintech services.

However, the test results also show that User Innovation has no significant effect on Fintech Adoption, thus rejecting the hypothesis that there is a direct relationship between the two variables. Furthermore, Fintech Adoption is shown to have a very significant effect on Sustainability Performance, confirming that fintech utilization positively contributes to improving sustainability performance.

Overall, the results of the hypothesis testing indicate that most of the research hypotheses were accepted, except for one hypothesis, which was rejected. A complete summary of the results of the significance test of the relationships between latent constructs is presented in the following table.

Table 6. Bootstrapping results

Figure 3. PATH Coefficient Model

Based on the figure 3, the research model shows that Fintech Adoption functions as a mediating variable linking the determinants to Sustainability Performance. On the left side of the model, there are six exogenous constructs: Perceived Usefulness, Perceived Convenience, Financial Literacy, User Innovation, Government Support, and Trust. Each construct is measured by several indicators with high loading values, thus, it can be said that these indicators are able to represent the construct well.

All of these exogenous constructs have a direct relationship to Fintech Adoption, as measured by indicators IP1–IP3. The path coefficients in the model indicate that each variable has a positive influence on Fintech Adoption, with varying degrees of influence. This indicates that user perception, literacy skills, innovative tendencies, government support, and trust levels are important factors in driving financial technology adoption.

Furthermore, Fintech adoption positively impacts sustainability performance, as reflected in economic, environmental, and social performance indicators. High loading values ​​on sustainability performance indicators indicate that the higher the level of fintech adoption, the better the sustainability performance achieved.

B. Discussion

H1: The Influence of Financial Literacy on User Innovation

The test results show that financial literacy has a very significant influence on user innovation (T = 9.143; P = 0.000). This means that the higher the level of financial literacy of MSMEs, the higher their ability to innovate and utilize financial technology. This finding indicates that a good understanding of financial concepts boosts business actors' confidence in experimenting with new technologies, such as digital financial recording applications, non-cash payment systems, or digital-based financing platforms. These results support the Technology Acceptance Model (TAM) theory.[1] [5] and findings [16] which state that financial literacy skills increase the acceptance and utilization of technology. In a policy context, increasing financial literacy through training and mentoring is one of the keys to accelerating the digital transformation of MSMEs in Indonesia.

H2: The Effect of Government Support on User Innovation

The second hypothesis was accepted (T = 5.480; P = 0.000), indicating that government support significantly influences user innovation. Support in the form of digitalization policies, training facilitation, and easy access to digital financial platforms encourage MSMEs to develop innovative behavior. These results are in line with Institutional Theory [8] which emphasizes that regulatory pressure and institutional support play a major role in influencing organizational technology adoption behavior. Studies [10] show that MSMEs in the regions are highly dependent on consistent local government support and synergy between financial institutions. Thus, the government needs to strengthen incentive policies and collaboration with fintech providers so that MSME digital innovation can continue to grow.

H3: The Influence of Perceived Usefulness on Fintech Adoption

Perceived usefulness was shown to have a positive and significant effect on fintech adoption (T = 2.484; P = 0.013). This means that MSMEs will be more motivated to use fintech if they feel the technology provides real benefits in business operations, such as time efficiency, ease of transactions, and increased financial accuracy. This finding strengthens the basic theory of TAM [5], which emphasizes that perceived usefulness is the main determinant of technology acceptance. Research [17] and [12] also show that perceived usefulness is the factor that most influences fintech adoption intentions in the small business sector. The implication is that fintech service providers must continue to emphasize added value (value proposition) that is relevant to MSME business needs.

H4: The Influence of Perceived Ease of Use on Fintech Adoption

Perceived ease of use significantly influences fintech adoption (T = 2.434; P = 0.015). This means that the easier the system is to use, the higher the adoption rate. In the context of MSMEs, this ease of use includes an intuitive application interface, a simple registration process, and responsive customer service support. This finding supports the view [18] that perceived ease of use increases the acceptance of new technology. However, this result also indicates that ease of use is a supporting factor, not a dominant factor, as most MSMEs focus more on tangible benefits than the technical aspects of the application. Therefore, digital training and user support remain important to ensure the continued use of fintech.

H5: The Influence of Financial Literacy on Fintech Adoption

The test results showed a significant effect (T = 2.744; P = 0.006), which means that financial literacy has a direct role in fintech adoption decisions. MSMEs who understand the risks, benefits, and how digital financial services work tend to be more confident in using them. This finding is consistent with [19] and [20] which emphasize that financial literacy strengthens technology-based financial decision-making. In a policy context, this finding emphasizes the importance of integrating financial literacy programs with national digital transformation programs such as the National Financial Literacy Movement (GNLK).

H6: The Influence of User Innovation on Fintech Adoption

The test results show that user innovation does not significantly influence fintech adoption (T = 0.576; P = 0.565). This means that even though MSMEs have an innovative spirit, this is not enough to encourage them to adopt fintech directly. Possible causes are limited digital resources, lack of technical understanding, or obstacles to accessing internet infrastructure. This finding differs from [11] which found a positive relationship in developed countries, but is in line with local research [16] which shows that individual innovation needs to be supported by trust and literacy to be effective in increasing fintech adoption. Thus, user innovation requires external environmental support to produce real adoption behavior.

H7: The Effect of Government Support on Fintech Adoption

Government support proved significant (T = 2.141; P = 0.033), indicating that government policies and programs play a crucial role in encouraging fintech adoption by MSMEs. Support in the form of regulations, digitalization training, and promotion of cashless transactions boosted business actors' confidence and readiness to transition to digital systems. This finding reinforces institutional theory and research findings [21] that government intervention acts as a catalyst in the technological transformation process. Thus, policy synergy is needed between regional and central governments to expand fintech inclusion at the grassroots level.

H8: The Influence of Trust on Fintech Adoption

The test results show that trust has a significant influence on fintech adoption (T = 2.609; P = 0.009). The higher the trust of MSMEs in data security, system reliability, and service provider credibility, the higher their tendency to use fintech. This result is in line with research [22] and [23] which emphasizes that the trust factor is the main foundation in digital financial transactions. In the Indonesian context, issues of personal data security and digital fraud are still major obstacles, so fintech providers need to strengthen data protection and security education for their users.

H9: The Effect of Fintech Adoption on Sustainability Performance

The final hypothesis showed a very strong and significant influence (T = 69.967; P = 0.000). This means that the higher the level of fintech adoption, the higher the sustainability performance of MSMEs, both from an economic (efficiency and profitability), social (workforce and customer welfare), and environmental (resource savings) perspective. These results support the Triple Bottom Line concept [3] which emphasizes the balance between financial, social, and environmental goals. This finding is also in line with research [24] and [25] which found that fintech can increase transparency, efficiency, and social responsibility of small business actors. Thus, fintech adoption not only has implications for the digitalization of the financial system, but also becomes an important instrument in encouraging the sustainability of MSME businesses in the digital economy era.

Conclusion

This study aims to analyze the factors influencing fintech adoption and its impact on the sustainability performance of MSMEs in Bandar Lampung City. The results of the SEM analysis indicate that financial literacy and government support have a significant influence on user innovation, indicating that understanding financial concepts and government policies and facilities are the main foundations in encouraging innovative behavior among MSMEs in utilizing digital financial technology. Furthermore, perceived usefulness, perceived ease of use, financial literacy, government support, and trust have been shown to have a positive and significant influence on fintech adoption. This means that the greater the perceived benefits, the easier the technology is to use, the stronger the trust in system security, and the better the government support, the higher the level of fintech adoption among MSMEs.

On the other hand, user innovation was not found to have a direct impact on fintech adoption, indicating that a spirit of innovation alone is not enough to encourage technology adoption without the support of financial literacy and a conducive external environment. Fintech adoption has been shown to have a very significant impact on the sustainability performance of MSMEs, from both economic, social, and environmental perspectives. The use of fintech can improve operational efficiency, expand market access, enhance financial transparency, and encourage more efficient resource management. Thus, fintech adoption is a crucial pillar in creating more resilient, adaptive, and sustainable MSMEs.

Research Limitations

This study has several limitations that need to be considered:

1. The research area is limited to MSMEs in Bandar Lampung City, so the generalization of the results to other areas is still limited.

2. Quantitative approaches have not fully explored the behavioral and digital cultural aspects of MSMEs in depth.

3. The use of perception-based questionnaires has the potential for subjective bias in respondents' assessments.

This limitation opens up opportunities for further research with a wider regional scope and a mixed methods approach to gain a more comprehensive understanding.

Suggestions for further research

1. Future research is suggested to add moderating variables such as digital literacy, risk perception, or organizational technology readiness to strengthen the fintech adoption model.

2. It is also recommended to conduct a longitudinal analysis to observe changes in the adoption rate and the sustainability impact of MSMEs over a certain period of time.

3.An in-depth qualitative study of the perceptions of MSMEs and fintech stakeholders will enrich understanding of the social and cultural factors that influence technology adoption at the grassroots level.

References

Google, Temasek, and Bain & Company, e-Conomy SEA 2022: Through the Waves, Towards a Sea of Opportunity. Singapore: Google–Temasek–Bain & Company, 2022. [Online]. Available: https://www.e-conomysea.com

Bank Indonesia, Financial Stability Review, no. 40. Jakarta, Indonesia: Bank Indonesia, Mar. 2023. [Online]. Available: https://www.bi.go.id

J. Elkington, “Towards the Sustainable Corporation: Win-Win-Win Business Strategies for Sustainable Development,” in Corporate Environmental Responsibility, D. Wheeler and M. Sillanpää, Eds. London, UK: Routledge, 2017, pp. 109–119.

F. D. Davis, “User Acceptance of Information Technology: System Characteristics, User Perceptions, and Behavioral Impacts,” International Journal of Man-Machine Studies, vol. 38, no. 3, pp. 475–487, 1993, doi: 10.1006/imms.1993.1022.

F. D. Davis, R. P. Bagozzi, and P. R. Warshaw, “User Acceptance of Computer Technology: A Comparison of Two Theoretical Models,” Management Science, vol. 35, no. 8, pp. 982–1003, 1989, doi: 10.1287/mnsc.35.8.982.

P. Nugraha, B. Setiawan, R. J. Nathan, and M. Fekete-Farkas, “Fintech Adoption Drivers for Innovation for SMEs in Indonesia,” Journal of Open Innovation: Technology, Market, and Complexity, vol. 8, no. 4, Art. no. 208, 2022, doi: 10.3390/joitmc8040208.

S. D. A. Ambarwati et al., “Corporate Social Responsibility Practices by Islamic Institutions,” Discourse on Law, Economy and Religion, vol. 8, no. 2, pp. 283–290, 2024.

T. Kotas et al., “The Iron Cage Revisited: Institutional Isomorphism and Collective Rationality in Organizational Fields,” in Language, Society and Power: An Introduction. London, UK: Routledge, 2001, ch. 4, pp. 56–74.

J. J. Goo, “The Impact of the Regulatory Sandbox on the Fintech Industry,” Journal of Open Innovation: Technology, Market, and Complexity, vol. 6, no. 2, Art. no. 43, 2020, doi: 10.3390/joitmc6020043.

B. Setiawan, D. P. Nugraha, A. Irawan, R. J. Nathan, and Z. Zoltan, “User Innovativeness and Fintech Adoption in Indonesia,” Journal of Open Innovation: Technology, Market, and Complexity, vol. 7, no. 3, Art. no. 188, 2021, doi: 10.3390/joitmc7030188.

A. Varma, “Fintech Adoption Choices of Small Businesses: A Technology–Organization–Environment Framework Study,” Accounting and Finance Research, vol. 8, no. 2, p. 86, 2019, doi: 10.5430/afr.v8n2p86.

S. M. Chege and D. Wang, “The Influence of Technological Innovation on SME Performance Through Environmental Sustainability Practices in Kenya,” Technology in Society, vol. 60, Art. no. 101210, 2020, doi: 10.1016/j.techsoc.2019.101210.

Bandar Lampung City Cooperatives and SMEs Service, Annual Report. Bandar Lampung, Indonesia, 2022.

J. F. Hair, W. C. Black, B. J. Babin, and R. E. Anderson, Multivariate Data Analysis, 9th ed. Harlow, UK: Pearson, 2021.

S. D. A. Ambarwati, D. Sugandini, M. I. Effendi, and A. Ristono, “Fintech Adoption by SMEs in Sleman, Indonesia,” Review of Integrative Business and Economics Research, vol. 13, no. 2, pp. 469–477, 2024.

R. J. Nathan, B. Setiawan, and M. N. Quynh, “Fintech and Financial Health in Vietnam During the COVID-19 Pandemic,” Journal of Risk and Financial Management, vol. 15, no. 3, 2022, doi: 10.3390/jrfm15030125.

V. Venkatesh, J. Y. L. Thong, and X. Xu, “Unified Theory of Acceptance and Use of Technology: A Synthesis and the Road Ahead,” Journal of the Association for Information Systems, vol. 17, no. 5, pp. 328–376, 2016, doi: 10.17705/1jais.00428.

A. L. Paulus and P. S. Murdapa, “Utilization of Resource-Based View Theory in Minimarket Retail: Implications for Strategy and Competitive Advantage,” Journal of Economic and Management Research, vol. 16, no. 2, p. 215, 2016, doi: 10.17970/jrem.16.160204.id.

A. B. Siddik, M. N. Rahman, and L. Yong, “Do Fintech Adoption and Financial Literacy Improve Corporate Sustainability Performance?” Journal of Cleaner Production, vol. 421, 2023, doi: 10.1016/j.jclepro.2023.137658.

B. Marakarkandy, N. Yajnik, and C. Dasgupta, “Enabling Internet Banking Adoption With an Augmented TAM,” Journal of Enterprise Information Management, vol. 30, no. 2, pp. 263–294, 2017, doi: 10.1108/JEIM-10-2015-0094.

D. Broby, “Financial Technology and the Future of Banking,” Financial Innovation, vol. 7, no. 1, 2021, doi: 10.1186/s40854-021-00264-y.

K. Saadah and D. Setiawan, “Determinants of Fintech Adoption: Evidence From SMEs in Indonesia,” LBS Journal of Management and Research, vol. 22, no. 1, pp. 55–65, 2024, doi: 10.1108/LBSJMR-11-2022-0076.

M. Najib et al., “Fintech in the Small Food Business and Its Relationship With Open Innovation,” Journal of Open Innovation: Technology, Market, and Complexity, vol. 7, no. 1, Art. no. 88, 2021, doi: 10.3390/joitmc7010088.

M. A. Al Doghan and K. W. Chong, “Fintech Adoption and Environmental Sustainability: Mediating Role of Green Finance,” International Journal of Operations and Quantitative Management, vol. 29, no. 2, pp. 296–315, 2023, doi: 10.46970/2023.29.2.14.

M. A. Al Doghan and K. W. Chong, “Fintech Adoption and Environmental Sustainability: Mediating Role of Green Finance,” International Journal of Operations and Quantitative Management, vol. 29, no. 2, pp. 296–315, 2023, doi: 10.46970/2023.29.2.14.