Login
Section Environment

Implementing Job Safety Analysis to Analyze Hazard Risk Factors for Paper Core Workers

Vol. 11 No. 1 (2026): June :

Dwi Arwandi Yogi Saputra (1), Pritha Maya Savitri (2), Fitriana Titis Perdini (3), Yanti Harjono (4), Muhammad Mansyah Lestari (5), Toriq Abqo (6), Vira Monica (7), Alma Putri Maulidawati (8), Rayhan Fawzy Kusumahdipura (9), Massayu Savira Gading (10)

(1) Departemen Ilmu Kedokteran Keluarga dan Ilmu Kesehatan Masyarakat, Fakultas Kedokteran, Universitas Pembangunan Nasional ”Veteran” Jakarta, Indonesia
(2) Departemen Ilmu Kedokteran Keluarga dan Ilmu Kesehatan Masyarakat, Fakultas Kedokteran, Universitas Pembangunan Nasional ”Veteran” Jakarta, Indonesia
(3) Departemen Ilmu Kedokteran Keluarga dan Ilmu Kesehatan Masyarakat, Fakultas Kedokteran, Universitas Pembangunan Nasional ”Veteran” Jakarta, Indonesia
(4) Departemen Ilmu Kedokteran Keluarga dan Ilmu Kesehatan Masyarakat, Fakultas Kedokteran, Universitas Pembangunan Nasional ”Veteran” Jakarta, Indonesia
(5) Departemen Ilmu Kedokteran Keluarga dan Ilmu Kesehatan Masyarakat, Fakultas Kedokteran, Universitas Pembangunan Nasional ”Veteran” Jakarta, Indonesia
(6) Departemen Ilmu Kedokteran Keluarga dan Ilmu Kesehatan Masyarakat, Fakultas Kedokteran, Universitas Pembangunan Nasional ”Veteran” Jakarta, Indonesia
(7) Departemen Ilmu Kedokteran Keluarga dan Ilmu Kesehatan Masyarakat, Fakultas Kedokteran, Universitas Pembangunan Nasional ”Veteran” Jakarta, Indonesia
(8) Departemen Ilmu Kedokteran Keluarga dan Ilmu Kesehatan Masyarakat, Fakultas Kedokteran, Universitas Pembangunan Nasional ”Veteran” Jakarta, Indonesia
(9) Departemen Ilmu Kedokteran Keluarga dan Ilmu Kesehatan Masyarakat, Fakultas Kedokteran, Universitas Pembangunan Nasional ”Veteran” Jakarta, Indonesia
(10) Departemen Ilmu Kedokteran Keluarga dan Ilmu Kesehatan Masyarakat, Fakultas Kedokteran, Universitas Pembangunan Nasional ”Veteran” Jakarta, Indonesia
Fulltext View | Download

Abstract:

General Background: Occupational safety and health remain critical concerns in industrial manufacturing due to persistent exposure to physical, chemical, and ergonomic hazards. Specific Background: Paper core manufacturing involves high-speed machinery, heavy material handling, elevated temperatures, and continuous noise, which collectively pose risks for work-related diseases. Knowledge Gap: Despite routine production activities, systematic identification and prioritization of occupational health risks in paper core factories using structured analytical methods remain limited. Aims: This study aimed to identify and assess occupational safety and health hazards among paper core workers using the Job Safety Analysis approach. Results: The analysis identified noise and high temperature exposure as high-risk hazards, particularly associated with winding, cutting, trimming, and seamless processes, with hypertension emerging as a prominent occupational health risk among workers exposed for eight-hour shifts. Other hazards, including dust exposure, ergonomic strain, and chemical contact, were categorized as medium to low risk. Novelty: This study provides a comprehensive, process-based hazard mapping of paper core manufacturing activities using Job Safety Analysis, explicitly linking high-risk operational stages with hypertension risk classification. Implications: The findings support the need for structured risk assessments, environmental controls, ergonomic interventions, and continuous health monitoring to manage occupational health risks and support worker safety and productivity in paper core manufacturing facilities.


Highlights:




  • High-temperature and acoustic conditions were classified as dominant high-risk hazards across multiple production stages.




  • Cardiovascular conditions were identified among workers subjected to prolonged industrial exposure.




  • Structured hazard mapping enabled prioritization of preventive workplace controls.




Keywords: Job Safety Analysis, Ergonomics, Health, Safety

Downloads

Download data is not yet available.

Introduction

According to Government Regulation No. 88/2019 Article 1, occupational health is an effort to protect individuals in the workplace to stay healthy and avoid health problems and negative impacts due to work[1]. One of the main issues in occupational health is occupational diseases, which are diseases caused by work or the work environment. Workers themselves are defined as everyone who works by receiving salaries, wages, or other forms of compensation [2]Occupational diseases are an important concern in the occupational safety and health (OSH) system due to their significant impact on the health of the workforce and the productivity of the company. These diseases can arise from exposure to certain risk factors that are directly related to work activities or environments. One such risk factor is physical exposure, such as hot air, which is often found in certain workplaces [3]

Paper core mills convert raw materials into paper core tubes utilized throughout diverse industries, including textiles, paper, and plastic films. The procedure entails high-velocity machinery, adhesive substances, and cutting and winding operations, which provide potential risks to employees. Risks frequently encountered in this work setting encompass injuries from rotating machinery, such being squeezed or struck by a cutting blade. Exposure to paper dust may lead to respiratory issues. Exposure to adhesive compounds, which may result in skin irritation or other health issues. Ergonomic deficiencies, including suboptimal working postures, which may result in musculoskeletal problems.[4]. By putting safety management techniques into place, work procedures may be made safe and effective while reducing the risks and hazards related to accidents at work. A job safety analysis (JSA) is used to assess processes, find risky work behaviors, and put the necessary safeguards in place to lessen them.[5]. A methodical technique used to recognize, evaluate, and reduce risks associated with a particular work is called job safety analysis, or JSA. This approach helps employees to understand potential risks and implement appropriate safety measures, including as wearing personal protective equipment (PPE), following standard operating procedures, and making ergonomic design changes to improve comfort and productivity on the job. The paper core mill may reduce work-related accidents, increase production efficiency, and provide a safer working environment for all employees by routinely implementing Job Safety Analysis (JSA).[6], [7].

Methods

Data analysis methods commence with risk assessment to ascertain the risk level derived from the computation of consequences and probabilities through semiquantitative analysis. Standards Australia/Standards New Zealand 4360:2004[6], [8] Subsequently, evaluate the risk level against the established criteria. Subsequent to that, the risk assessment and risk mitigation will be conducted. Concurrent with the initial investigation, the data analysis procedure began with data collecting and continued via data processing until the field activity was over. More data gathering will be done if the current data is judged inadequate. After that, a flowchart can be shown. Source triangulation, method triangulation, and source triangulation are the methods used to ensure the authenticity of the data.

Resul ts and Discussion

A. Results

This study uses the Job Safety Analysis (JSA) approach to investigate occupational safety and health hazards in paper core manufacturing plants. The background highlights the prevalence of musculoskeletal disorders and chronic health conditions, such as hypertension and acute respiratory tract infections, among workers as a result of exposure to physical, chemical, and ergonomic risks. The study focuses on factors including noise, high temperatures, chemical exposure, and poor ergonomics and employs Job Safety Analysis (JSA) as a methodical approach to identify and assess occupational hazards. The findings highlight the need for improved safety management procedures, systematic risk assessments, and ergonomic practices in order to reduce occupational illnesses and advance worker welfare. The conclusion highlights the need for a comprehensive approach that includes environmental controls, facility layout optimization, and continuous health monitoring in order to reduce workplace accidents and improve the long-term productivity and health of employees.

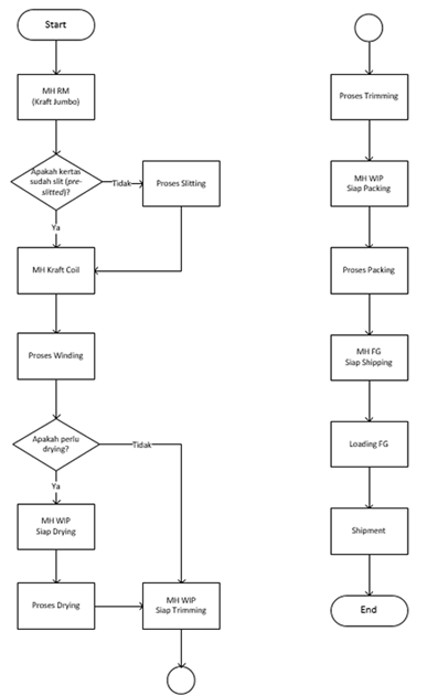
1. Stages of General Core Production Process

Figure 1. Flow of the General Core Production Process Stages

a. Slitting/Cutting Process

Figure 2. Storage of paper core raw materials

Jumbo paper is transported from storage to the slitter machine to start General Core Paper Core manufacture. A roll of jumbo paper weighs 750–900 kg and has a diameter of 110–115 cm and a thickness of 110 cm. Jumbo Paper is too large for direct winding processing. To make paper coils, jumbo paper must be sliced into 4–10 cm rolls. A slitter machine cuts jumbo paper into coils. A slitter machine cuts jumbo paper into coils.

Figure 3. Slitting/Cutting Process

The slitting process can produce 5 – 11 paper coils. Some suppliers provide jumbo paper that has already undergone the slitting process (pre-slitted jumbo paper), so it does not need to go through the slitting process, but can go directly to the winding process. Jumbo The paper used for the General Core variant is called Jumbo Kraft, which is then processed into paper coils known as kraft coils. In this process, there are 2 workers responsible for moving the base material of the paper core from the previous stage to the cutting stage.

b. Winding Process

After going through the slitting process, the kraft coil is then placed into the winder machine for the winding process.Winding is the process of rolling and bonding several paper coils into a paper core that has a high thickness. Winding is the process of winding and bonding several paper coils into a paper core with high thickness.

Figure 4. Winding Process with small diameter raw materials

Paper core is a semi-finished product (WIP) that has a very long size, which will later be cut through the trimming process into General Core products with lengths according to customer requests.The paper cores resulting from the winding process are then stacked in several rows on wooden pallets.Paper cores resulting from the winding process tend to have a high moisture content.If the customer requests a product with a specific moisture level, or what is called moisture content (MC), the paper core will be placed in the drying room to undergo the drying process. In this process, there are two people on duty.The highest noise level during the processing stage reached 70.2 decibels.The room temperature during the processing stage is 31.1 °C

c. Drying Process (Optional)

The drying process is carried out to reduce the moisture content (MC) in the paper core to meet customer requirements.This stage is carried out before the trimming process.There are no workers assigned to this area.This section becomes the hottest area in the production room, with the highest temperature reaching 36 °C during the dry season.

d. Trimming Process

After the paper core reaches the MC that meets the customer's requirements, the paper core is removed from the drying room and transported to the trimmer machine for the trimming process.Trimming is the process of cutting the paper core into several units of paper core, each with a length according to customer specifications.After the trimming process is completed, the general cores are stacked on wooden pallets in several tiers and then transported to the FG (Finished Goods) Area

Figure 5. Trimming Process

At this stage, the personal protective equipment (PPE) used consists only of masks and safety shoes.The noise level peaks at 103.7 decibels and drops to 33.5 decibels.At this stage, there are two machines, with each machine operated by two workers.

e. Finishing Process

After being transported to the FG Area, wooden pallets containing general core products will be wrapped with several layers of plastic wrap and other protective layers, then transported to the loading area for shipment to customers.

Figure 6. Location of Storage from production that is ready

2. Stages of Seamless Core Manufacturing Process

Figure 7. Flow of the Seamless Core Manufacturing Process Steps

a. Slitting/Cutting Process

The production process of Seamless Core type Paper Core is almost similar to the production process of General Core type products, which begins with the transportation of raw materials in the form of jumbo paper from storage to the slitter machine.After the transportation of raw materials, the jumbo paper is cut through the slitting process to become 5–11 units of paper coil.For the Seamless Core product type, the raw material used is jumbo paper made from chipboard.In this process, there are 2 workers responsible for moving the paper core raw material from the previous stage to the cutting stage.

b. Winding Process

After going through the slitting process, the resulting paper coil is then transported to the winder machine for the winding process, producing a seamless paper core.

Figure 8. Winding Process with Large Diameter Raw Materials

Seamless paper core from the winding process is then transported to the drying room for the drying process.One of the differences between Seamless Core products and General Core products is in the drying process.

Figure 9. Winding process with raw materials of large diameter 2

In this processing section, there are 5 workers.At this processing stage, the highest noise level reaches 77.9 decibels, while the room temperature is at 33.4 °C.

c. Drying Process

In General Core products, the drying process is optional and not mandatory.Whereas in the Seamless Core product, the drying process is mandatory to reduce the MC of the paper core.There are no workers assigned to this area.

This section becomes the hottest area in the production room, with the highest temperature reaching 36 °C during the dry season.

Figure 10. Drying Room

d. Grinding Process

After the drying process is complete, the paper core is then transported to the grinding machine to undergo the grinding process. In the grinding process, the partitions or joints resulting from the winding process are removed so that the paper core becomes seamless. At this stage, there are 2 workers.

Figure 11. Tension device machine in the grinding process

e. Seamless/Coating Process (Optional)

The grinder machine coats and red-strips the paper core and removes partitions. The Seamless Coating product variant must be coated upon customer desire. Coating gives the seamless paper core a glossy finish by applying a liquid coating. The red-stripping technique, which follows the seamless or coating process, applies a red line motif to the paper core. About 4-5 workers use full PPE. At this time, noise peaks at 91.2 dB and drops to 33.8 dB.

f. Trimming Process

After undergoing the grinding process, the paper core is then transported to the trimmer machine for the trimming process.In this process, the seamless paper core is cut into shorter units of seamless core, according to customer requests.After the trimming process is completed, the seamless cores are stacked on wooden pallets in several tiers and then transported to the FG (Finished Goods) Area.

At this stage, the personal protective equipment (PPE) used consists only of masks and safety shoes.The noise level peaks at 103.7 decibels and drops to 33.5 decibels.At this stage, there are two machines, with each machine operated by two workers.

g. Finishing Process

After being transported to the FG Area, the wooden pallets containing seamless core products will be wrapped with several layers of plastic wrap and other protective layers, then transported to the loading area for shipment to customers.

B. Discussion

1. Risk Hazard Analysis : Identification of Potential Hazards, Likelihood of Work Accidents, and Work-Related Health Disorders

Table 1. Identification of Potential Work Hazards

a. Risk Assessment

The evaluation of occupational health and accident risk levels is conducted to ascertain the degree of risk and identify issues that require prioritization in management. This evaluation is conducted by multiplying Consequence by Likelihood. Consequence denotes the severity of the occupational health disease or incident, whereas Likelihood indicates the probability of the disorder's occurrence. The product of the two is utilized to ascertain the priority of addressing health issues. Consequence and Likelihood are categorized into three tiers according to their severity. The product of the two elements yields a risk level that may be assessed using the risk matrix presented in the subsequent table:

Table 2. Risk Assessment

Based on the risk assessment above according to the existing formula, it is found that the potential health and safety hazards in the Paper Core Factory that fall into the High Risk category are Noise and Temperature, which can lead to Hypertension, while the rest fall into the medium and low-risk categories. Noise and high temperatures in paper core factories are categorized as high risks that can potentially cause hypertension, while other hazards are classified as moderate or low. The claim that processes such as winding, cutting, trimming, and seamless increase exposure to these factors is consistent with exposure patterns in industrial paper production lines, where rotating machinery and continuous processing generate substantial noise and thermal loads. [9], [10] Studies of the population in the paper and manufacturing industries show that workers who are often exposed to loud noise are more likely to have high blood pressure than those who do not. These results substantiate a significant correlation between industrial noise and cardiovascular outcomes.[9], [11], [12]

This happens in a number of work processes, such as winding, cutting, trimming, and the seamless process. According to research, hypertension can be classified as an occupational condition, particularly in settings that involve constant noise and high temperatures. According to Rosati's research, exposure to noise in the paper industry is linked to elevated blood pressure and cardiovascular conditions.[13] Furthermore, a comprehensive evaluation conducted by Bolm-Audorff et al. discovered that noise levels higher than 80 dB(A) significantly increase the risk of hypertension.[14]

The primary risk factors for hypertension in the Paper Core Factory setting include demanding physical labor, noise from manufacturing equipment, and exposure to high temperatures (>30°C). Working conditions associated with processes including smooth process, trimming, cutting, and winding can put employees under more physiological stress, which eventually raises blood pressure.

Research between high blood pressure and work environment factors supports the claim that hypertension is one of the occupational illnesses. A higher risk of hypertension has been linked to factors including exposure to high temperatures (>30°C) and constant noise.

The study by [15]showed that exposure to hot temperatures in the work environment can lead to increased physiological stress, including increased blood pressure. In addition, a study by [16] found an association between industrial noise exposure and increased blood pressure and hypertension risk in workers. But it's also critical to take into account other factors including diet, lifestyle, and personal medical history that can be linked to hypertension in workers. Although 20 out of 74 employees who acquired hypertension did exhibit a tendency of health hazards, more research is required to determine whether work environment variables or other influencing factors are the primary cause.

A multidisciplinary strategy is required to lower this risk, which includes: Managing the workplace by enhancing ventilation and minimizing exposure to severe temperatures. using earplugs or other personal protective equipment to lessen the impact of noise. ergonomic modifications to lessen an excessive amount of physical labor. Frequent health monitoring is necessary to identify and treat hypertension early. This strategy can enhance the health of employees in the industrial sector and lessen the effects of hypertension as an occupational health concern.

Conclusion

Paper Core Factory workers are health risk workers where one of the health risks that can arise is cardiovascular health risks in the form of hypertension. Hypertension, or high blood pressure, is a chronic condition characterised by increased blood pressure on the artery walls. A person is considered to have hypertension if their blood pressure measurement shows 140/90 mmHg. Hypertension is one of the diseases that can arise due to work. Based on the results of the hazard identification analysis, information was obtained that workers do their work for 8 hours a day and workers work in rooms with temperatures > 30'C and are exposed to noise continuously. Based on observations and initial data collection through blood pressure checks on workers, it was found that 20 out of 74 workers had hypertension. Facility layout takes an important role in factory operations, because with the right facility layout will produce many benefits such as: First, Optimisation of space and resources. Facility layout can reduce the amount of waste and minimise the creation of several wastes such as motion, transportation, and waiting. Second, Simplification of material flow. By implementing a good facility layout, it can simplify the flow of materials from raw materials to the end of the finished product, in its application it will also reduce the risk of material loss and minimise production cycle time. Third, increased labour productivity. Structured placement of facilities and workflows can increase labour productivity by reducing travel time and labour movement, so that time can be maximised for productive things for the company. Fourth, occupational safety and health. The risk of accidents and injuries during work can be suppressed with the right facility layout, so that it will create a safe working environment and support the welfare of workers. In general, an effective and efficient facility layout will bring many benefits to the company and workers, creating a smooth production flow, a safe and prosperous work environment, and more optimal production results. Paper Core Factory, also known as Paper Core Company, is a company established in 2017 that specialises in paper packaging and plays a role in providing premium packaging solutions to users, ranging from local industries to multinational companies. As a company that provides paper packaging solutions, Paper Core Company offers 2 main product types, namely Paper Core and Carton Box products. Production activities at Paper Core Company take place with a duration of about 8 working hours per shift, with 3 shifts per day. In the production process, Paper Core products require raw materials with a relatively heavy mass, reaching a weight of 850-900 kg per unit of raw material. In addition to the transportation of raw materials, there is also the transportation of semi-finished goods between processes, where these semi-finished goods are counted in pallets, with each pallet capable of having almost the same mass as raw materials. However, after observation, there is a problem in the production area of Paper Core products, which is related to the layout of facilities. In the production area of Paper Core products, the arrangement of facilities is still not good. Researchers found that the arrangement of production machinery is still fairly irregular, the aisle boundaries are not clear, and the empty space (including the aisle) tends to be used for storage of semi-finished goods. This irregular arrangement of facilities is also supported by the opinions of operators when researchers conducted interviews with several operators, where most complained that there were difficulties in the material handling process between production processes, especially for material transportation that required special material handling equipment.

References

Pemerintah Republik Indonesia, Government Regulation of the Republic of Indonesia Number 88 of 2019 on Occupational Health, Jakarta, Indonesia: State Secretariat of the Republic of Indonesia, 2019.

Pemerintah Republik Indonesia, Presidential Regulation of the Republic of Indonesia Number 7 of 2019 on Occupational Diseases, Jakarta, Indonesia: State Secretariat of the Republic of Indonesia, 2019.

Pemerintah Republik Indonesia, Government Regulation of the Republic of Indonesia Number 50 of 2012 on Occupational Safety and Health Management Systems, Jakarta, Indonesia: State Secretariat of the Republic of Indonesia, 2012.

T. B. P. Tambunan, “Work Safety Analysis in Paper Production Using Hazard Identification and Risk Assessment and Job Safety Analysis,” Journal of Industrial Engineering, Universitas 45 Surabaya, Indonesia, 2025. [Online]. Available: http://univ45sby.ac.id/ejournal/index.php/industri/index

E. M. Satrio and K. Wibowo, “Implementation of Job Safety Analysis in Analyzing Occupational Safety and Health in Construction Projects,” Journal of Transportation Systems and Engineering, vol. 28, no. 2, pp. 123–131, 2023, doi: 10.36728/jtsa.v28i2.2533.

E. Kartika, E. P. Rahayu, and K. Zaman, “Risk Management Analysis Using the AS/NZS 4360:2004 Method on Oil Storage Tanks in Riau,” Journal of Public Health, vol. 7, no. 1, pp. 218–226, Apr. 2022, doi: 10.31943/afiasi.v7i1.193.

M. Evi, “Safety Risk Analysis Using Job Safety Analysis on Scaffolding Installation at PT Jaya Konstruksi Jakarta,” International Journal of Science, vol. 1, no. 3, pp. 275–287, Sep. 2020, doi: 10.36728/jtsa.v28i2.2533.

Standards Australia and Standards New Zealand, AS/NZS 4360:2004 Risk Management, Sydney, Australia: Standards Australia, 2004. [Online]. Available: https://www.standards.co.nz

A. Sancini et al., “Can Noise Cause High Blood Pressure? Occupational Risk in the Paper Industry,” Clinica Terapeutica, vol. 165, no. 4, pp. e304–e311, 2014, doi: 10.7417/CT.2014.1747.

U. Bolm-Audorff et al., “Occupational Noise and Hypertension Risk: A Systematic Review and Meta-Analysis,” International Journal of Environmental Research and Public Health, vol. 17, no. 17, Art. no. 6281, Sep. 2020, doi: 10.3390/ijerph17176281.

F. Novianti and A. Windriya, “Occupational Health and Safety Hazard Analysis Using Job Safety Analysis in Grey Weaving Warehouse PT XYZ,” Asian Journal of Logistics Management, vol. 2, no. 1, pp. 45–53, 2023, doi: 10.14710/ajlm.2023.19038.

U. Bolm-Audorff et al., “Occupational Noise and Hypertension Risk: A Systematic Review and Meta-Analysis,” International Journal of Environmental Research and Public Health, vol. 17, no. 17, Art. no. 6281, Sep. 2020, doi: 10.3390/ijerph17176281.

A. Sancini et al., “Can Noise Cause High Blood Pressure? Occupational Risk in the Paper Industry,” Clinica Terapeutica, vol. 165, no. 4, pp. e304–e311, 2014, doi: 10.7417/CT.2014.1747.

U. Bolm-Audorff et al., “Occupational Noise and Hypertension Risk: A Systematic Review and Meta-Analysis,” International Journal of Environmental Research and Public Health, vol. 17, no. 17, Art. no. 6281, Sep. 2020, doi: 10.3390/ijerph17176281.

J. Liu et al., “Heat Exposure and Cardiovascular Health Outcomes: A Systematic Review and Meta-Analysis,” The Lancet Planetary Health, vol. 6, no. 9, pp. e703–e712, 2022, doi: 10.1016/S2542-5196(22)00117-6.

D. Wang et al., “Occupational Noise Exposure and Hypertension: The Dongfeng–Tongji Cohort Study,” Journal of the American Society of Hypertension, vol. 12, no. 2, pp. 71–79.e5, Feb. 2018, doi: 10.1016/j.jash.2017.11.001.